La continua transformación de las organizaciones supone la necesidad de conocer la forma como se deben gestionar los procesos esenciales que mantienen alineados y estructurados los componentes que dan vida a un ecosistema empresarial. En los años recientes, y en gran medida como efecto colateral del escenario derivado a partir de la pandemia global, ha cobrado protagonismo la teoría de marketing interno o endomarketing, que dieron a conocer autores como Balls H. desde 1963 (Márquez, 2020). En un contexto de incertidumbre y cambios vertiginosos es común encontrar que la cultura organizacional sufra efectos que se impregnan de manera directa en los resultados operacionales y productivos. Por esta razón, identificar las dinámicas que favorecen la fluidez al interior de las organizaciones puede traducirse en una ventaja competitiva que vale la pena explorar. Según expertos en negocios como Michael Porter, sólo los entes económicos que estén dispuestos a reinventarse de manera permanente podrán situarse en su mercado objetivo con las herramientas necesarias para superar cualquier desafío y triunfar en todas sus dimensiones, pero en especial en los aspectos de rentabilidad, posicionamiento y perdurabilidad (Morales y Aros, 2021).
Para contextualizar la importancia del tema y el impacto que, según expertos, esta teoría puede generar al interior de las organizaciones (indistintamente de su objeto social), se realizó un mapeo bibliográfico con la herramienta Semantic Schoolarpara averiguar sobre la dinámica de la investigación global en las últimas décadas, tanto en el habla hispana como en el idioma inglés. Para un primer contacto se utilizaron las palabras claves endomarketing, cultura organizacional y pymes y los correspondientes en inglés (endomarketing, organizational culture, SMEs). Los resultados arrojados por la herramienta se presentan a continuación (Figura 1).

Al observar los datos recopilados, se logró evidenciar que estas dinámicas de investigación han tenido una evolución constante y creciente. En inglés, las primeras publicaciones relacionadas con las tres palabras claves de interés aparecieron en el año 1980, mientras que en español se dieron los primeros avances en artículos académicos hacia 1999. Aunque la producción científica es mucho menor que en inglés, se conserva un patrón creciente, lo que permite visualizar el interés de los autores e investigadores en temas que integran los procesos administrativos, el marketing y la cultura organizacional. Por esta razón, ahondar en esta línea de reflexión contribuye con la generación de conocimiento para favorecer la mejora continua de las pequeñas y medianas unidades productivas (pymes) (Fernandes et al., 2023).
En ese sentido, el estudio se orientó a indagar la forma como desde la teoría del endomarketing se pueden extraer líneas estratégicas que faciliten la transformación de la cultura organizacional en las pymes de la ciudad de Barranquilla, tomando en cuenta que estas unidades económicas concentran cerca del 80 % del empleo, según datos de la Confederación Colombiana de Cámaras de Comercio (Confecámaras, 2022). En el informe Dinámica de creación de empresas en Colombia, Confecámaras señaló que entre enero y septiembre de 2022 se registró la puesta en marcha de 256.675 unidades productivas (personas naturales y personas jurídicas), que evidencia un crecimiento del 2,3 %, en comparación con el año 2021, como se muestra a continuación (Figura 2).

Así mismo, la información que hace referencia al tamaño de las empresas creadas (de acuerdo con el valor de sus activos), para el mismo periodo de estudio (enero a septiembre de 2022), establece que el 99,7 % se ubican en la escala de microempresas y el restante 0,30% se catalogó como pymes. Seguidamente, se ilustra el consolidado de empresas creadas clasificadas por su tamaño (Tabla 1).
| Tamaño | 2021 | 2022 | Variación % | Contribución |
|---|---|---|---|---|
| Microempresa | 249.862 | 255.839 | 2,4 | 2,4 |
| Pequeña | 1.084 | 787 | -27,4 | -0,1 |
| Mediana | 46 | 35 | -23,9 | 0 |
| Gradne | 16 | 14 | -12,5 | 0 |
[i] Fuente: elaboración propia con datos extraídos del informe de creación de empresas de Confecámaras (2022).
Los datos de Confecámaras plantean un reto importante para los líderes organizacionales, ya que al ser actualmente las pymes uno de los motores de empleabilidad, se hace necesario analizar los aspectos que pueden integrarse a la gestión estratégica de estas organizaciones en el corto, mediano y largo plazo, para así promover el desarrollo económico y poder sostener en el tiempo la generación de empleos que hasta ahora mantienen, según las estadísticas disponibles. Considerando lo citado y con base en la teoría de Balls (1963), se tomó como punto de partida para esta investigación la premisa que sugiere que a mayor gestión de la cultura organizacional en las pymes, más relevantes son las posibilidades que tienen de crecer y expandirse en favor de su objeto social (Márquez, 2020). Así las cosas, el objetivo de este artículo es analizar la forma como el endomarketing puede servir para diseñar estrategias que contribuyan con la transformación de la cultura organizacional y así sugerir posibles acciones coherentes con las exigencias del contexto actual.
Para dar respuesta a este objetivo, primero se hizo una revisión sistemática para analizar los avances recientes (últimos cinco años) que se han dado a conocer en el entorno de las pymes y el desarrollo de estas unidades económicas desde la academia. Se presentan los resultados de un cuestionario tipo Likert que se aplicó a líderes organizacionales de Barranquilla, con el fin de contrastar las dos visiones desarrolladas (datos cualitativos y cuantitativos). La metodología propuesta fue de enfoque mixto, ya que se integraron herramientas y técnicas combinadas para llevar a cabo un proceso analítico integral y generar reflexiones que faciliten a los gestores empresariales, desarrollar procesos estratégicos en favor de la cultura y el impulso de los entes productivos.
Siguiendo los lineamientos de Franco y Solórzano (2020), se tomaron los parámetros de enfoque mixto por facilitar la integración de información de fuentes en constante actualización, dado los objetivos relacionados con la cultura organizacional, el marketing interno y el desarrollo empresarial que enmarcan este documento. De esta forma, mediante la exploración bibliográfica, la profundización conceptual y el contraste con la opinión de líderes empresariales, se buscó compilar información de valor para responder a la pregunta orientadora del estudio. Adicionalmente, esta investigación es de carácter descriptivo, ya que la información se contrastó y revisó a la luz de un enfoque académico, en el que no se alteraron o manipularon las variables que intervienen en el proceso. Según Alban et al. (2020), este tipo de análisis facilita el abordaje de temas diversos y de áreas dinámicas (en el que la investigación se actualiza de manera permanente), contribuyendo así con la divulgación de conocimiento desde una postura particular y la experticia de cada observador.
En el análisis documental se desarrolló una revisión sistemática exploratoria con el método PRISMA, que permitió recabar avances teóricos y aportes provenientes de bases de datos de corriente principal, como Scopus, Web of Sciencie y Taylor & Francis. Para seleccionar los documentos, artículos y publicaciones científicas se definieron criterios de inclusión acordes con el nivel de investigación. Según Franco y Solórzano (2020), definir criterios que acoten la investigación promueve la captación de información concreta, que contribuye a alcanzar los objetivos diseñados. Así las cosas, contar con lineamientos de selección documental permite establecer filtros que facilitan la labor de investigación al momento de abordar gran volumen de información en un periodo de tiempo determinado.
Para seleccionar las publicaciones académicas se establecieron los siguientes criterios de inclusión: documentos originales con vigencia máxima de cinco años, estudios y artículos provenientes de bases de datos de corriente principal, investigaciones con variables similares a las de este artículo (palabras claves), publicaciones en idioma español e inglés, metodologías mixtas (técnicas cuantitativas y cualitativas). Así mismo, como herramientas para la selección de datos se utilizaron los operadores booleanos, que Villarruel y Capuchino (2021) definen como conectores lógicos que apoyan el rastreo de información, especialmente, cuando se acude a bases de datos virtuales que almacenan grandes volúmenes de información. A continuación, se muestran las ecuaciones elaboradas con el uso de los operadores lógicos elegidos para esta investigación (Tabla 2).
[i] Fuente: elaboración propia con parámetros de Alban et al. (2020).
Posteriormente, se diseñó y aplicó un instrumento en formato Likert, con el fin de recabar la opinión y visión de líderes empresariales que desarrollan actividades administrativas, estratégicas, de marketing digital y comerciales en pymes ubicadas en la ciudad de Barranquilla. Para la selección de estos participantes, se definieron los siguientes criterios, según lo sugerido por Franco y Solórzano (2020): profesionales en ciencias económicas o similares, experiencia en la dirección de equipos de trabajo, trayectoria en áreas estratégicas, conocimiento previo en marketing digital interno y ejercicio laboral en pymes creadas en los últimos cinco años.
La información de estos líderes empresariales se recolectó mediante encuesta aplicada por Google Forms y bajo los lineamientos de la Ley 1581 de 2012 para el manejo de los datos en este tipo de investigaciones (anexo 1).
Los postulados del endomarketing o marketing interno han sufrido una evolución paralela al proceso de marketing. Como disciplina enfocada en los temas comunicacionales, el marketing ha adoptado diversas posturas empresariales en consonancia con los requerimientos de las partes de interés en un proceso de constante actualización. Los primeros acercamientos sobre el tema de marketing interno los realizó Balls en 1963, manifestando la necesidad de realizar un mercadeo que comprometa a las partes internas de la organización con los objetivos misionales, es decir, al recurso humano o colaboradores que dan vida a una estructura empresarial (García, 2022). Hablar de mercado interno supone integrar los recursos (individuos) que forman parte de un ente productivo en su estructura y son los encargados de ejecutar los procedimientos que ponen en marcha el servicio o bien que, finalmente, permiten la entrega al cliente externo de la promesa de valor realizada.
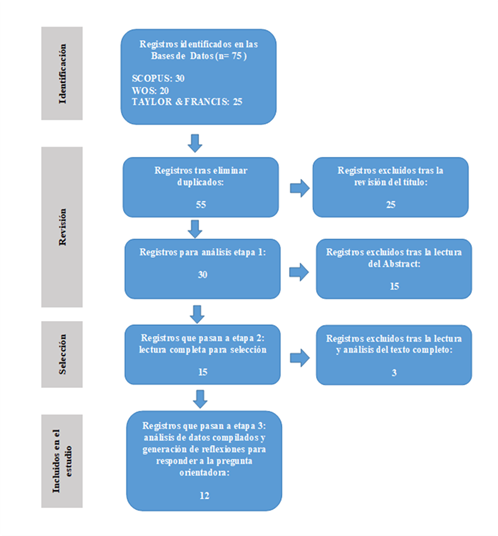
Según Cali et al. (2018), todo lo relacionado con el recurso humano o cultura organizacional tiene un valor incalculable e impacta de manera tangible e intangible en los resultados corporativos. Por lo anterior, en las últimas décadas investigadores y expertos de áreas vinculadas con el recurso humano han realizado abordajes específicos indagando sobre los elementos que pueden contribuir con una gestión óptima de la cultura organizacional, disciplina que enmarca toda la gestión que integra el manejo, la promoción y el desarrollo del individuo al interior de un ente económico (Ospina et al., 2021). Al ser el individuo un sujeto dinámico, el endomarketing o marketing interno propone en diferentes etapas la observación de algunos componentes que pueden influir en el nivel de compromiso, el sentido de pertenencia y la cooperación que una persona en su desempeño como empleado puede entregar a una organización. De acuerdo con la metodología establecida, a continuación, se presenta el proceso de exploración y selección de artículos (Figura 3).

En el primer abordaje bibliográfico se encontraron 75 publicaciones en bases de datos de corriente principal, cuya temática se enfoca en el endomarketing, la cultura organizacional y el desarrollo empresarial de las pequeñas empresas. Posteriormente, en cada etapa de filtro se excluyeron documentos, con el propósito de seleccionar sólo las que tenían una alineación directa con el objetivo planteado. En total, doce documentos pasaron a la fase final de análisis documental y se presentan seguidamente (Tabla 3).
| Ítem | Título de la publicación | Autor(es) | Año | Metodología |
|---|---|---|---|---|
| 1 | Endomarketing desde el paradigma de la sostenibilidad organizacional: Una revisión. | Cali et al. | 2018 | Cualitativo/interpretativo. |
| 2 | Afinando la estrategia: los enfoques de la gestión administrativa y la orientación del mercado. | Verjan et al. | 2021 | Cualitativo/exploratorio. |
| 3 | Experiencia de marca empleadora como herramienta para desarrollar el compromiso emocional en los trabajadores de la empresa Dolmen en Barranquilla. | Andrade y Coronell | 2019 | Descriptivo/no experimental. |
| 4 | Marketing interno y satisfacción laboral en las empresas. Revisión sistemática y metaanálisis. | Sánchez | 2021 | Cualitativo/metaanálisis. |
| 5 | La gestión del marketing interno y el compromiso organizacional en el cooperativismo de Ecuador. | Mero | 2022 | Cuantitativo/ecuaciones estructuradas. |
| 6 | La conceptualización del valor percibido en la estrategia de marketing interno. Un enfoque del empleado como consumidor. | Fernández | 2021 | Cualitativo/revisión sistemática. |
| 7 | Marketing interno, comunicación y liderazgo. | de Sousa | 2019 | Cualitativo/no experimental. |
| 8 | Revisión de la productividad científica sobre marca empleadora. | Pallares | 2018 | Cuantitativo/descriptivo. |
| 9 | Una revisión de la literatura sobre la retención de empleados con enfoque en las tendencias recientes. | Singh | 2019 | Cualitativo/descriptivo. |
| 10 | Endomarketing para la resiliencia: análisis de una transnacional de la industria electrónica ubicada en Jalisco, México. | García | 2022 | Cualitativo/caso estudio. |
| 11 | Estrategias para disminuir la resistencia al cambio organizacional: una revisión del estado del arte. | Carreño | 2020 | Cualitativo/documental. |
| 12 | Factor organizacional percibido, marketing interno y compromiso organizacional en docentes universitarios. | Lizote et al. | 2019 | Cuantitativo/análisis factorial. |
Como se puede observar, la mayor parte de las investigaciones son de carácter cualitativo, por integrar aspectos directamente relacionados con el endomarketing, la cultura organizacional y la pequeña empresa. De esta manera, la batería de estudios elegidos permite responder al propósito de esta investigación, a fin de consolidar estrategias y beneficios que faciliten el desarrollo económico y organizacional.
De acuerdo con la ficha técnica, para dar respuesta a este apartado se toman los aportes de Cali et al. (2018) y Verján et al. (2021), quienes coinciden en afirmar que las ventajas competitivas que el endomarketing puede entregar al desarrollo de los negocios actuales, pequeñas, medianas y grandes empresas, principalmente se orientan a la fidelización del recurso humano. Cuando un trabajador es fiel a su marca empleadora los indicadores de rotación (entrada y salida de personal) se manejan de forma más estable, lo que beneficia sustancialmente los resultados de cualquier organización. Cuando los índices de rotación se disparan en una empresa (incremento en el flujo de personal), esto puede derivar en una constante inversión en temas como inducción, capacitación y promoción de habilidades propias para la gestión de cada negocio (conocimiento de productos o servicios).
No obstante, los mayores costos se ubican en la operación y la comercialización del producto o servicio, pues los empleados aprenden los aspectos claves durante cierto periodo, que si bien puede variar según la actividad particular, finalmente se afecta de manera notoria cuando éste sale de la organización y llega un nuevo colaborador que debe aprender todo de nuevo; es decir, se deben repetir procesos de inducción, enseñanza y capacitación constante al personal (Cali et al., 2018; Verján et al., 2021). En esa misma línea, Andrade y Coronell (2019) y Sánchez (2021) presentan aportes conceptuales sobre los factores que se relacionan con la satisfacción del personal y el marketing al interior de cada unidad productiva. Estos autores analizan cómo la experiencia con la marca empleadora genera una influencia directa en la forma como siente el empleado y cómo desde ese sentir cada persona decide la forma de trabajar, cómo brinda una solución y cómo enfrenta la toma de decisiones en sus actividades laborales cotidianas.
Así mismo, dichos autores plantean la necesidad de observar el ecosistema laboral de una empresa desde una óptica sistemática que facilite ver al ente productivo como un sujeto dinámico, en el que todos los aspectos que tocan al recurso humano son esenciales para hacerlo sentir parte de un proceso y sus acciones tienen efectos y consecuencias. Una de las propuestas más enfocadas que se derivan de estos estudios tiene que ver con la promoción de la satisfacción (estado de confort y balance de un empleado al interior de la empresa), como un mecanismo que favorece los resultados empresariales en todas sus dimensiones (Andrade y Coronell, 2019; Sánchez, 2021). Al consolidar la visión de estos cuatro autores se deduce que trabajar en el marketing interno o endomarketing es una oportunidad que desde los aspectos de satisfacción y fidelización puede traducirse en ventajas competitivas para una pyme. Al ser este tipo de empresas unidades de menor tamaño, será muy favorable contar con índices de rotación estables y también con empleados satisfechos que aporten el mayor valor posible al desarrollo del objeto social de cada caso.
Según las líneas de investigación de los autores seleccionados, es inminente que la tendencia metodológica relacionada con el endomarketing se está desarrollando en los ámbitos cualitativos. Lo cual puede obedecer a la novedad que establece la teoría de marketing interno en los contextos empresariales. Según Mero (2022) y de Sousa (2019), quienes adoptan metodologías cuantitativas y cualitativas, respectivamente, cuando una teoría o postulado emerge en un renglón de interés, se hace pertinente realizar acercamientos desde diversas posturas de conocimiento para contrastar los puntos de vista y emitir reflexiones e ideas que con el tiempo y la práctica sean verificadas y, por tanto, validadas.
Entre tanto, Fernández (2021) y Pallares (2018) exponen consolidados teóricos que dan cuenta de la producción científica en periodos específicos. Los datos presentados por estas investigaciones permiten inferir que la revisión sistemática es una herramienta útil para este tipo de análisis, ya que a partir de sistemas concretos y con filtros de fácil manejo es posible indagar sobre diversos temas con el apoyo de la bibliografía que se acumula en fuentes documentales . En una sociedad automatizada, la generación de conocimiento se actualiza de forma más dinámica y, por tanto, acudir a las fuentes de corriente principal (bases de datos académicas reconocidas) puede impactar en la difusión ágil de información en niveles de todo tipo.
Por lo anterior, la tendencia de investigación de las variables que dan lugar a este estudio se puede considerar en un escenario creciente y en la medida en que los aportes de investigación sean validados por experiencias empresariales, se puede sugerir que se incrementará el interés por conocer más aspectos relacionados con el endomarketing, sus beneficios y las corrientes emergentes que se derivan de los aspectos claves, según los autores analizados. Esto se relaciona de manera concreta con el mapeo realizado en la etapa preliminar (Figura 1), en el que se aprecia que la dinámica de investigación, tanto en español como en inglés, ha tenido una tendencia de crecimiento permanente, encontrando que en idioma inglés el número de publicaciones divulgadas es bastante mayor ella del habla hispana.
Para indagar sobre la visión de los líderes vinculados a pymes de la ciudad de Barranquilla sobre el endomarketing y las apreciaciones desde su experticia y ejercicio empresarial, se aplicó un cuestionario que permitió explorar los conocimientos sobre el tema, así como la visión que manejan sobre las ventajas que ofrece este tipo de teorías. Para la validación del instrumento se procedió, en un primer momento, a realizar el Alfa de Cronbach en el programa SPSS. Esta herramienta de validación, según Rodríguez y Álvarez (2020), ofrece confiabilidad al momento de construir instrumentos mediante escalas Likert, ya que se pueden validar aspectos como homogeneidad, concreción y lógica, que se contemplan al momento de elaborar las premisas o interrogantes. De esta manera, el indicador mínimo sugerido por los autores debe ser de 0,7. Seguidamente se muestran los resultados de la validación por Alfa de Cronbach (Tabla 4).
Como se puede observar, el Alfa Cronbach arrojó un resultado superior (,949), lo cual indica que la estructura del cuestionario se diseñó de manera coherente con los objetivos planteados para el desarrollo de esta investigación. Uno de los primeros aspectos consultados se relaciona con la inclusión en las áreas estratégicas de cada entidad sobre lo referente al marketing digital. A continuación, se presentan los indicadores de este aspecto (Figura 4).

De las pymes participantes en esta investigación, el 35 % posee un departamento de marketing digital, 27 cuenta con apoyo de un freelance o experto en el tema, 20 % trabaja con soporte o agencia externa y en menor número aparecen opciones como otra modalidad (familiares o amigos que contribuyen eventualmente con estas estrategias) y no realiza MD, es decir, las empresas que no han incorporado un área estratégica para este aspecto. Seguidamente se exponen las ilustraciones por componente. Cada segmento o figura consolida las preguntas asociadas a los siguientes ejes: conocimientos, ventajas y estrategias de endomarketing. A renglón seguido, en la Figura 5 se muestra el componente de conocimientos.

En este componente se evidencia que el nivel de conocimiento de los líderes, en lo asociado al endomarketing, se encuentra en un promedio que alcanza el 83 % (DA y TA) (en relación con el cuestionario Likert aplicado, anexo 1). En general, los líderes y participantes del proceso conocen las dinámicas del marketing interno, cuentan con recursos asignados para gestionar programas y manifiestan que la empresa abre espacios para escuchar a los colaboradores y toma en cuenta sus iniciativas en favor de los servicios y productos que ofrece la organización. En lo referente al componente de ventajas, más adelante se muestran los hallazgos (Figura 6).

En la gráfica se evidencia que cerca del 85 % (DA y TA) ha identificado beneficios al desarrollar iniciativas relacionadas con el marketing interno. Lo anterior se apoya en la presencia de acciones que se sustentan en el marketing digital desde el interior de cada organización, la gestión oportuna de la cultura organizacional, la asignación de recursos para dar continuidad a las estrategias planificadas y el seguimiento de planes de mejora permanentes para lograr una ágil adaptación a los cambios que exige el entorno de acción. Finalmente, se presentan los resultados para el componente estratégico (Figura 7).

En este componente se establecen los aspectos claves sobre el marketing interno y las visiones más recurrentes por parte de los participantes en el estudio. Similar al comportamiento de los componentes anteriores, frente a las estrategias y el endomarketing, un promedio cercano al 85 % (DA y TA) observa de manera favorable las teorías de endomarketing como herramienta para el desarrollo económico de las organizaciones. Esto se infiere de los interrogantes que mayor porcentaje afirmativo recibieron y que se relacionan con aspectos neurálgicos como creación de alternativas de marketing con apoyo de los colaboradores, renovación de planes y estrategias y el diseño de alternativas que integran las valoraciones de colaboradores y clientes, entre otros.
El endomarketing viene emergiendo como una línea estratégica importante para el desarrollo organizacional y económico. Esto lo corroboran las evidencias identificadas en la evolución de la dinámica de investigación en español e inglés. Así mismo, en la revisión sistemática se estableció que los autores y expertos que han abordado el tema en los últimos años evidencian las ventajas para las entidades productivas de menor tamaño (pymes).
Estos resultados se compararon con las apreciaciones de los líderes empresariales y se encontraron los siguientes puntos comunes: el endomarketing favorece adaptarse a los cambios del mercado, escuchar a los colaboradores facilita la creación de productos y servicios y el marketing que se genera desde el interior de la organización alcanza una mayor receptividad en las partes de interés. Sin embargo, es preciso observar que una limitante para este estudio es la necesidad de ubicar cifras de ventas de las empresas que ya desarrollan dinámicas de este tipo para compararlas con unidades productivas que todavía no han integrado los procesos de marketing digital a sus áreas estratégicas. Hacer análisis como los citados, podría facilitar una mayor profundización sobre el impacto del endomarketing como herramienta empresarial.
El endomarketing se reconoce como una estrategia idónea que contribuye con la mejora de la cultura organizacional y el desarrollo empresarial; particularmente, en unidades productivas de menor tamaño como las pymes. Una vez analizadas las dinámicas del entorno empresarial, con base en los líderes entrevistados e integrando los aportes de la bibliografía académica desarrollada, se logró establecer que el endomarketing no sólo contribuye a la satisfacción y compromiso de los empleados, sino que también potencia la imagen interna de la empresa, lo que se traduce en un mayor compromiso de los colaboradores y, por consiguiente, se impacta de forma positiva en el desempeño empresarial. Se propone integrar y diseñar estrategias que incorporen la implementación de programas de comunicación organizacional (marketing interno), la promoción de un ambiente laboral positivo y la capacitación continua de los empleados para alcanzar un mayor sentido de pertenencia y promover resultados empresariales destacables en el corto, mediano y largo plazo.
Albán G. P. G.; Argüello A. E. V.; Molina N. E. C. 2020;Metodologías de investigación educativa (descriptivas, experimentales, participativas y de investigación-acción). Recimundo. 4(3):163–173 | |
Andrade Polo E.; Coronell Avendaño S. M. 2019. Experiencia de marca empleadora como herramienta para desarrollar el compromiso emocional en los trabajadores de la empresa Dolmen en Barranquilla. urihttps://repositorio.cuc.edu.co/handle/11323/5296https://repositorio.cuc.edu.co/handle/11323/5296 | |
Berry S.; Hensel J.; Burke M. 1976;Improving retailer capability for effective consumerism response. Journal of Retailing. 52(3):3–14 | |
Cali E. G.; Barros-Arrieta D.; Valle-Ospino A. 2018;Endomarketing desde el paradigma de la sostenibilidad organizacional: Una revisión de la literatura. Desarrollo Gerencial. 10(2):65–82 | |
Carreño Arango D. L. 2020. Estrategias para disminuir la resistencia al cambio organizacional: una revisión del estado del arte. Magíster en Administración. Bucaramanga: Universidad Pontificia Bolivariana; urihttps://repository.upb.edu.co/handle/20.500.11912/9137https://repository.upb.edu.co/handle/20.500.11912/9137 | |
De Franco M. F.; Solórzano J. L. V. 2020;Paradigmas, enfoques y métodos de investigación: análisis teórico. Mundo Recursivo. 3(1):1–24 | |
De Sousa JR. 2019;Marketing interno, comunicación y liderazgo. Revista Internacional de Marketing, Comunicación y Nuevos Medios. 7(13) | |
Fernandes P.M.; Sousa B.B.; Veloso C.M.; Valeri M. 2023;El papel del endomarketing en la gestión del capital humano: un estudio aplicado al Cuadrilátero Minho Urbano. Revista EuroMed de Negocios. | |
Fernández S.S. 2021. La conceptualización del valor percibido en la estrategia de marketing interno. tesis de doctorado. Universidad Complutense de Madrid; urihttps://produccioncientifica.ucm.es/documentos/6263837bcfcef30a48b961f8https://produccioncientifica.ucm.es/documentos/6263837bcfcef30a48b961f8 | |
García F. C. 2022. Endomarketing para la resiliencia: análisis de una transnacional de la industria electrónica ubicada en Jaliscoyes, México. Doctoral dissertation. Universidad De Guadalajara; | |
García F. C. 2022. Endomarketing para la resiliencia: análisis de una transnacional de la industria electrónica ubicada en Jalisco, México. Doctoral dissertation. Universidad de Guadalajara; urihttps://acortar.link/L8Mvgmhttps://acortar.link/L8Mvgm | |
Gil Hoyos O. M.; Torres Taborda S. L.; Montes González H. A. 2020;Las fuentes de financiación como estrategia de crecimiento empresarial y su impacto en la generación de valor económico de las micro, pequeñas y medianas empresas. Dictamen Libre. (27):191–198. urihttps://doi.org/10.18041/2619-4244/dl.27.6652https://doi.org/10.18041/2619-4244/dl.27.6652 | |
Jiménez L.; Gamboa R. 2016;El endomarketing: aplicado al talento clave interno en el sector salud. Mundo FESC. 6(12):8–19. urihttp://www.fesc.edu.co/Revistas/OJS/index.php/mundofesc/article/view/89http://www.fesc.edu.co/Revistas/OJS/index.php/mundofesc/article/view/89 | |
Lizote S. A.; Alves C. S. R.; Cavalheiro C. C. 2019;Perceived organizational factor, internal marketing and organizational commitment in university teachers. Revista Pensamento Contemporâneo em Administração. 13(2):88–107 | |
Loboa Ortega E. E. 2021;El crédito comercial, las políticas financieras y las ventas en el desarrollo empresarial. Dictamen Libre. 13(26):137–149. urihttps://doi.org/10.18041/2619-4244/dl.26.6192https://doi.org/10.18041/2619-4244/dl.26.6192 | |
Márquez M. D. C. P. 2020;La gestión del conflicto en el ámbito laboral de las organizaciones turísticas: una herramienta de marketing interno. Holos. 1:1–12 | |
Mero N. Y. M. 2022. La gestión del marketing interno y el compromiso organizacional en el cooperativismo de Ecuador. Doctoral dissertation. Universidad de Córdoba; ESP: urihttps://dialnet.unirioja.es/servlet/tesis?codigo=308430https://dialnet.unirioja.es/servlet/tesis?codigo=308430 | |
Morales Guerrero R. E.; Álvarez Aros E. L. 2021;Innovación abierta como acelerador de competitividad y resultados empresariales, un estudio bibliométrico. Revista Economía y Política. (34):1–16 | |
Ospina M.C.; Vergara J.A.V.; Rozo L.M. 2021;Innovación sostenible, cultura organizacional y gestión humana: una revisión sistemática de literatura. Publicaciones e Investigación. 15(4) | |
Pallares Therán O. A. 2018. Revisión de la productividad científica sobre marca empleadora. Profesional en Mercadeo y Publicidad. Barranquilla: Universidad de la Costa; urihttps://repositorio.cuc.edu.co/handle/11323/4956https://repositorio.cuc.edu.co/handle/11323/4956 | |
Red de Cámara de Comercio 2022. Análisis económico: Informes de coyuntura empresarial. yesDinámica de Creación de Empresas en Colombia, enero - septiembre de 2022. urihttps://confecamaras.org.co/investigaciones-economicas/https://confecamaras.org.co/investigaciones-economicas/ | |
Rodríguez J. R.; Álvarez M. R. 2020;Calcular la fiabilidad de un cuestionario o escala mediante el SPSS: el coeficiente alfa de Cronbach. REIRE: revista d'innovació i recerca en educació. 13(2):8 | |
Sánchez Chuquiyauri B. 2021. Marketing interno y satisfacción laboral en las empresas. Revisión sistemática y metaanálisis. Licenciado en Administración. Lima: Universidad Cesar Vallejo; urihttps://repositorio.ucv.edu.pe/handle/20.500.12692/67507https://repositorio.ucv.edu.pe/handle/20.500.12692/67507 | |
Semantic Scholar 2023. Rastreo de dinámica de investigación en español. urihttps://www.semanticscholar.org/search?q=endomarketing%2C%20cultura%20organizacional%2C%20pymes&sort=relevancehttps://www.semanticscholar.org/search?q=endomarketing%2C%20cultura%20organizacional%2C%20pymes&sort=relevance | |
Semantic Scholar 2023. Rastreo de dinámica de investigación en inglés. urihttps://www.semanticscholar.org/search?q=endomarketing%2C%20organizational%20culture%2C%20SME%27s&sort=relevancehttps://www.semanticscholar.org/search?q=endomarketing%2C%20organizational%20culture%2C%20SME%27s&sort=relevance | |
Singh D. 2019;Una revisión de la literatura sobre la retención de empleados con enfoque en las tendencias recientes. Revista Internacional de Investigación Científica en Ciencia y Tecnología. 6(1):425–431 | |
Verján-Quiñones R.; Woo-Gutiérrez M. G.; García-Alegre D. 2021;Afinando la estrategia: los enfoques de la gestión administrativa y la orientación del mercado. Revista científica anfibios. 4(2):29–35 | |
Villarruel J. I. B.; Capuchino E. O. 2021;Autoformación online para la búsqueda y recuperación de información en una biblioteca virtual. Campus Virtuales. 10(2):27–49 |
Cómo citar: Patrón Pérez, N. E. (2025). El endomarketing como estrategia para la transformación de la cultura organizacional en las pymes de la ciudad de Barranquilla. Dictamen Libre, 36. https://doi.org/10.18041/2619-4244/dl.36.12901