Responsabilidad social empresarial en la construcción de paz de Bogotá: casos de hoteles y agencias de viaje
Corporate social responsibility in peacebuilding in Bogotá: cases of hotels and travel agencies
Carlos Arturo Tellez Bedoya*
Melva Inés Gómez Caicedo**
*Administrador de Empresas, Universidad Autónoma de Colombia, Bogotá, Colombia. Magister en Administración, Universidad Nacional de Colombia, Bogotá, Colombia. Doctor en Pensamiento Complejo, Multiversidad Mundo Real, Sonora, México. Profesor de planta, Universidad Militar Nueva Granada, Bogotá, Colombia. Miembro del grupo de investigación GECGO. ORCID: https://orcid.org/0000-0002-4568-0690. Correo electrónico: carlosarturo156@gmail.com
**Economista, Universidad de la Salle, Bogotá, Colombia. Magíster Dirección General, Universidad Metropolitana de Educación Ciencia y Tecnología, Ciudad de Panamá, Panamá. Profesora de tiempo completo, Fundación Universidad Los Libertadores, Bogotá, Colombia. Miembro del grupo de investigación Reflexión Económica, Administrativa y Contable. ORCID: http://orcid.org/0000-0002-9020-0051 Correo electrónico: migomezc@libertadores.edu.co
Fecha de recepción: 02 de abril de 2025
Fecha de aceptación: 15 de junio de 2025
Fecha de publicación: 30 de junio 2025
Tellez, C. A. y Gómez, M. I. (2025). Responsabilidad social empresarial en la construcción de paz de Bogotá: casos de hoteles y agencias de viaje, Revista Criterio Libre, 23 (42). https://doi.org/10.18041/1900-0642/criteriolibre.2025v23n42.12685
Resumen
El objetivo de este documento es analizar las conceptualizaciones y prácticas de responsabilidad social empresarial (RSE) que tienen los gerentes de hoteles y agencias de viaje en Bogotá, así como identificar las acciones que aplican en el contexto de la construcción de paz. Está investigación empleó principalmente un enfoque de carácter cualitativo. En la primera fase, de tipo descriptivo, se identificaron documentos académicos relevantes publicados en bases de datos como Scopus, los cuales abordaban las temáticas centrales del estudio. La segunda fase se centró en una muestra no probabilística de hoteles y agencias de viaje, a los cuales se les aplicó una entrevista semiestructurada. Los resultados de la investigación evidencian que las empresas objeto de estudio tienen un conocimiento inicial sobre la RSE y desarrollan diversas iniciativas orientadas principalmente a la protección del medio ambiente y al apoyo a ciertas comunidades. Sin embargo, los aportes en materia de construcción de paz siguen siendo limitados; por ello, se debe fortalecer el conocimiento que estas organizaciones tienen sobre el tema, así como facilitar el acceso a mejores prácticas empresariales en este ámbito.
Palabras clave
Desarrollo sostenible, paz, sostenibilidad, turismo, turismo sostenible.
Clasificación JEL
L83, M14, Q01
Abstract
The objective of this document is to analyze the conceptualizations and practices of corporate social responsibility (CSR) held by hotel and travel agency managers in Bogotá, as well as to identify the actions they implement in the context of peacebuilding. This research primarily employed a qualitative approach. In the first, descriptive phase, relevant academic documents were identified from databases such as Scopus, which addressed the central themes of the study. The second phase focused on a non-probabilistic sample of hotels and travel agencies, to which a semi-structured interview was applied. The research results show that the companies under study have an initial understanding of CSR and carry out various initiatives mainly aimed at environmental protection and support for certain communities. However, contributions to peacebuilding remain limited; therefore, it is necessary to strengthen the knowledge these organizations have on the subject and to facilitate access to improved business practices in this area.
Keywords
Peace, sustainability, sustainable development, sustainable tourism, tourism.
Jel Classfication
L83, M14, Q01
1. Introducción
El turismo en Colombia, y particularmente en la ciudad de Bogotá, constituye un sector clave para la economía nacional debido a su carácter dinámico y su diversidad tipológica, que incluye modalidades como el turismo de naturaleza, salud, gastronomía y cultura, entre otras. Su importancia ha sido reconocida en distintos Planes Nacionales de Desarrollo (PND), donde se le proyecta como un motor estratégico para el crecimiento económico y social del país.
En el PND 2022–2026, Colombia, potencia mundial de la vida, el turismo es concebido no solo como una herramienta de reindustrialización, sino también como una alternativa sostenible al modelo extractivista, destacando su capacidad para articular desarrollo económico con la protección de ecosistemas estratégicos (DNP, 2022).
La evolución positiva del turismo se refleja en las cifras oficiales: el subsector de alojamiento y servicios de comida ha evidenciado una recuperación progresiva tras la pandemia de COVID-19, con crecimientos anuales significativos, alcanzando un 24,3% en 2022 (DANE, 2023a). En Bogotá, esta tendencia se manifiesta en un aumento del 8,8% en la llegada de turistas extranjeros solo en el primer bimestre de 2024, en comparación con el mismo periodo del año anterior (IDT, 2024).
Desde una perspectiva sistémica, el turismo se entiende como un fenómeno social complejo, interrelacionado con múltiples actores y sectores. Entre ellos, los hoteles y las agencias de viaje destacan por su peso estructural dentro del sistema turístico, tanto por su contribución al gasto del turista como por su capacidad de liderazgo en prácticas de responsabilidad social (Ayuso, 2003). Estos actores no solo generan valor económico, sino que también inciden directamente en las comunidades, los trabajadores, los visitantes y los ecosistemas. Además, el turismo en su conjunto genera más de 420.000 empleos anuales en el país (DANE, 2023b), lo cual lo posiciona como un agente con alto potencial transformador para el bienestar colectivo.
En este contexto, la responsabilidad social empresarial (RSE) adquiere una importancia central. Aunque su conceptualización ha evolucionado desde enfoques filantrópicos y éticos hacia perspectivas más integradas con la gestión estratégica, en la actualidad se reconoce como:
… una disciplina parte integra de la ciencia administrativa, con capacidad de redefinir la orientación de las organizaciones e influir significativamente en la sociedad y el entorno, interiorizando a través de una óptica crítica las interpretaciones de la realidad social y optando por un cambio radical en la misionalidad que tradicionalmente se les ha asignado a las organizaciones (Tellez-Bedoya, 2018a, p. 47).
Su aplicación genera beneficios tanto tangibles como intangibles, tales como un mejor clima organizacional, posicionamiento de marca, innovación, apertura de nuevos mercados, fortalecimiento de la competitividad, entre otros.
Diversas investigaciones en el campo del turismo evidencian que hoteles y agencias de viaje han incorporado prácticas de RSE, tanto para mejorar su gestión estratégica interna como para responder a las demandas éticas de los clientes. Estas prácticas incluyen certificaciones en sostenibilidad, estrategias emanadas de gestión de calidad total y acciones comunitarias. Sin embargo, presentan variaciones significativas en función del modelo de gestión adoptado (Ibarra-Cisneros et al., 2022; Pacherres et al., 2020; Folgado, 2023). No obstante, muchas de estas iniciativas se enmarcan en un enfoque tecnocrático de la gestión y una perspectiva instrumental de la RSE, centrado en la rentabilidad, la competitividad y el cumplimiento normativo, con escasa integración de iniciativas de carácter ético o político de la RSE (Téllez-Bedoya, 2018a; 2020). Además, persiste una débil estrategia de comunicación que limita su visibilidad y apropiación por parte de los actores del tejido social (Téllez-Bedoya, 2022a).
Frente al actual escenario de posacuerdo en Colombia, la RSE cobra una relevancia aún mayor al considerarse como una vía eficaz para contribuir a la construcción de paz. Existen experiencias internacionales que ilustran cómo el turismo puede convertirse en una herramienta de reconciliación y cohesión social, como es el caso del ecoturismo en el Parque Nacional en Virunga Bwindi (Uganda), las acciones comunitarias en Ruanda o la persistencia empresarial durante el conflicto armado en el Líbano (Téllez-Bedoya, 2017a; 2023). En todos estos casos, el sector turístico ha desempeñado un papel activo en la reconstrucción del tejido social y la recuperación de la confianza.
En el caso colombiano, algunas investigaciones han abordado la relación entre turismo y construcción de paz en territorios como Apartadó, Urabá y La Macarena (Téllez-Bedoya, 2022b; Villamizar, 2017). Sin embargo, se identifica una brecha en la producción académica —especialmente en revistas indexadas— sobre cómo los hoteles y agencias de viaje de Bogotá conceptualizan y aplican la RSE en función de este propósito.
Por tanto, el presente artículo tiene como objetivo analizar las prácticas y nociones de RSE que orientan la gestión de hoteles y agencias de viaje en Bogotá, así como identificar las acciones que estos actores desarrollan en el marco de la construcción de paz. Comprender estas dinámicas permitirá visibilizar experiencias significativas, sensibilizar a los actores del sistema turístico sobre su rol en la transformación social y fomentar estrategias organizacionales con mayor impacto en la cohesión y sostenibilidad del territorio.
2. Metodología
La investigación adoptó un enfoque cualitativo con el objetivo de profundizar en los conceptos relacionados con la responsabilidad social empresarial (RSE) en el contexto de la construcción de paz, a partir de una perspectiva inductiva aplicada a los casos seleccionados. El estudio, de carácter descriptivo, se centró en integrar los discursos de gerentes de hoteles y agencias de viaje de la ciudad de Bogotá, específicamente en la conceptualización y prácticas de la RSE y su relación con el fortalecimiento de la paz.
El diseño metodológico se estructuró en cuatro fases:
Fase 1: Revisión documental y análisis bibliométrico
En esta etapa se identificaron documentos académicos relevantes, publicados en bases de datos como Scopus, relacionados con los temas de RSE, turismo y paz. La revisión documental fue complementada con un análisis bibliométrico realizado mediante el software Vosviewer, lo cual permitió generar redes bibliométricas que ilustran las tendencias de agrupamiento en la producción científica sobre estos tópicos.
La ecuación de búsqueda utilizada fue:
("Responsabilidad Social Empresarial" OR "Corporate Social Responsibility" OR Sustainability OR "Social Responsibility" OR CSR OR "responsabilidad social") AND (Turismo OR hotels OR tourism OR "hotel industry" OR "tourism development") AND (Paz OR peace OR "peace process" OR war OR Peacekeeping)
Fase 2: Selección de estudios de caso
Como estrategia metodológica principal se optó por el estudio de caso, seleccionando una muestra no probabilística de hoteles y agencias de viaje. Los criterios de inclusión contemplaron que las organizaciones estuvieran legalmente constituidas y reconocidas por el sector, además que contarán con al menos al menos diez años de operación, un mínimo de seis colaboradores contratados de forma directa, y que tuvieran interés en participar en el estudio.
Por razones éticas, no se revelan los nombres reales de las organizaciones ni de sus representantes.
Las empresas seleccionadas para la investigación fueron:
a) Hoteles AI: cadena con 56 años en el mercado, 11 hoteles en operación y alrededor de 350 colaboradores. La organización se dedica a la gestión de los hoteles y se creó como un hotel familiar, por el crecimiento del turismo y el conocimiento del sector por parte del fundador. El sello distintivo de la organización es que son hoteles de época, pero a partir del 2006 crearon otras marcas representando diferentes estándares. Además, el hotel obtuvo una distinción en RSE en el contexto latinoamericano.
b) Hotel Jeanet: hotel boutique ubicado en el centro histórico de Bogotá, fundado hace 17 años, por dos socios colombianos e italianos, cuenta con 15 colaboradores. Opera en un edificio de patrimonio histórico remodelado para su funcionamiento.
c) Hostales Scop: cadena de hostales con 12 años de existencia, 11 sucursales en el país y 250 colaboradores. Surgió como un emprendimiento de tres franceses visibilizando la oportunidad de negocio del modelo de hostales en la ciudad. Esta cadena de hostales que es una de las más grandes en el país, cada vez tiene mayores operaciones y una estructura jerárquica más amplia.
d) Agencia Compet: agencia con 30 años de existencia, 370 colaboradores y parte de una caja de compensación reconocida en el país, por ende, el valor agregado se orienta hacia la función social y a la reinversión de las utilidades. Desde hace veinte años posee la representación de la marca American Express Bt, que se consolida como la agencia más grande del mundo.
e) Agencia Pim: agencia mayorista con 42 años en el mercado, cuenta con seis colaboradores. Surge de la idea de dos empresarios del sector para trabajar conjuntamente orientándose al continente suramericano, aunque recientemente se expandió al proceso de acompañamiento para el trámite de visas. Se ha encauzado a impulsar el turismo de naturaleza en el país a destinos poco convencionales, donde inicialmente no viajaban las aerolíneas comerciales.
Fase 3: Recolección de Datos
La información fue obtenida a través de entrevistas semiestructuradas realizadas de forma virtual mediante la plataforma Microsoft Teams a los gerentes de las organizaciones seleccionadas. El instrumento utilizado fue una guía de entrevista validada por pares externos y aplicada en la investigación de Téllez-Bedoya (2022b).
Fase 4: Análisis de Datos
El análisis de los resultados se llevó a cabo empleando la técnica de análisis de contenido con el software AtlasTi, permitiendo generar redes categoriales a partir de los discursos de los entrevistados. Los pasos seguidos fueron:
1) Transcripción de las entrevistas, de conformidad con los discursos grabados.
2) Categorización -codificación-, indicando las categorías inductivas que se destacaban, de conformidad con los hechos narrados, comportamientos, emociones, significados de conceptos y efectos de acuerdo con el discurso de cada entrevistado.
3) Análisis a través de la tabulación, conformación de grupos y códigos inteligentes.
4) Evaluación de la codificación e ilustración de los datos.
3. Revisión bibliométrica
La revisión bibliométrica es una herramienta esencial para comprender la evolución y las tendencias de investigación en un campo específico. En este estudio, se utilizó la base de datos Scopus para analizar la literatura relacionada con la responsabilidad social empresarial (RSE) en el turismo y su papel en la construcción de paz. Utilizando el software VOSviewer, se generaron redes bibliométricas para visualizar coocurrencias de palabras clave, coautoría y citaciones.
Esta revisión bibliométrica proporciona una base sólida para futuras investigaciones, destacando áreas clave de interés y vacíos en la literatura. Además, se fomenta la colaboración global y la diversidad en la investigación que puede enriquecer la comprensión de cómo la RSE en el turismo puede contribuir efectivamente a la paz y al desarrollo sostenible.
Figura 1. Publicaciones realizada en Scopus en el contexto de la RSE del turismo y construcción de paz
La Figura 1 muestra la cantidad de publicaciones en Scopus relacionadas con la responsabilidad social empresarial (RSE) en el turismo y la construcción de paz. A pesar de que el volumen de publicaciones académicas en este campo de estudio es limitado, se ha observado un aumento significativo desde 2018, alcanzando un pico en 2022 con 23 publicaciones. Este incremento refleja un interés creciente en cómo el turismo responsable puede contribuir a la paz.
Las investigaciones han sido publicadas principalmente en revistas especializadas, como Journal of Sustainable Tourism y Sustainability Switzerland. A pesar de la dispersión de los autores, Higgins-Desbiolles se destaca como el autor con más artículos en este tema, con un total de tres publicaciones (Figura 2).
Figura 2. Publicaciones de RSE del turismo en el ámbito de construcción de paz, por autoría
La Figura 3 y la Figura 4 presentan el análisis de coautoría y las redes de colaboración entre organizaciones y países. El análisis de coautoría revela que hay colaboraciones significativas entre varias instituciones académicas, como Department of Management Mark, School of Tourism and Hospitality, Geography Research Unit y School of Business and Economy.
Figura 3. Red de acoplamiento bibliográfico por universidad
En términos de colaboraciones internacionales, Francia, Brasil, el Reino Unido y Estados Unidos desempeñan roles destacados, con seis interacciones cada uno. Sin embargo, las contribuciones provenientes de otros países siguen siendo limitadas, lo que evidencia oportunidades para fomentar una mayor diversificación y cooperación global en este campo de estudio.
La Figura 4 muestra la red de citación por país, destacando que las publicaciones más citadas provienen de países con fuertes tradiciones en investigación sobre turismo y RSE. Este patrón sugiere que las contribuciones de ciertos países tienen un impacto desproporcionado en la literatura global, subrayando la necesidad de una mayor representación de investigaciones de diversas regiones y, para el caso de la investigación, urge mayores esfuerzos en Colombia.
Figura 4. Red de citación de publicaciones por país
Por otro lado, la Figura 5 presenta la red de coocurrencia de palabras clave, indicando que términos como “sostenibilidad” y “turismo” son los más frecuentes. Es notable la ausencia del término “Responsabilidad Social Empresarial” en posiciones prominentes, lo que podría deberse a la variabilidad en la interpretación y aplicación del concepto de RSE en el sector turístico. Este hallazgo se origina en la regulación de la RSE en el turismo, en especial el Código de Ética Mundial para el Turismo, las normas técnicas de calidad de turismo sostenible y ciertos sellos voluntarios, ya que la interpretación que han realizado los organismos reguladores acerca de este concepto no confluye en un mismo discurso, produciendo confusión en los actores sociales, al tiempo que ambigüedad en los conceptos y su aplicación en el sector (Tellez-Bedoya, 2017b).
Otros términos relevantes incluyen “desarrollo sostenible” y “ecoturismo”. La prominencia de “desarrollo sostenible” refleja la integración de prácticas turísticas responsables que contribuyen a este objetivo. El “ecoturismo” destaca como un área con un considerable volumen de investigaciones, particularmente relevante en el contexto colombiano, donde se ha promovido como una estrategia que facilita la reincorporación de actores previamente vinculados al conflicto armado, al tiempo que fomenta la cooperación comunitaria en torno a objetivos comunes y sostenibles.
Figura 5. Coocurrencia de palabras clave de las publicaciones
Por último, la revisión bibliométrica evidencia un creciente interés en el estudio de la RSE en el turismo y su papel en la construcción de paz. Aunque el campo aún es emergente, el aumento en la cantidad de publicaciones académicas y las colaboraciones internacionales sugieren una expansión continua y una mayor integración de enfoques interdisciplinarios. La variabilidad en la terminología y la dispersión de los autores destacan la necesidad de una mayor claridad conceptual y colaboración en futuras investigaciones.
En el siguiente apartado se expondrá con detalle el estado del arte, incorporando algunas de las publicaciones seleccionadas en este ejercicio.
4. Turismo y construcción de paz
La relación entre el turismo y la violencia es compleja y multifacética. En condiciones hostiles, el turismo tiende a decaer debido a la intensificación de conflictos, la aparición de atentados, secuestros y las alertas emitidas por otros países respecto a estos problemas. Las empresas turísticas enfrentan múltiples obstáculos para alcanzar sus objetivos, tales como dificultades en la inversión, pagos de extorsiones, daños a la infraestructura y otros costos asociados que afectan negativamente los procesos productivos (Tellez-Bedoya, 2023). Además, la violencia impacta las relaciones sociales y genera efectos psicológicos permanentes en la comunidad local y los actores del conflicto, generando desarraigo y desplazamiento (Tellez-Bedoya, 2022b).
La reducción de turistas es evidente en situaciones de conflicto. Por ejemplo, en Indonesia, la crisis entre comunidades cristianas y musulmanas redujo significativamente el turismo, afectando negativamente la economía del país (Mirzachaerulsyah, Wiyono & Hasudungan, 2023). Chandrasiri (2019) demostró que la falta de seguridad en una región elimina el interés turístico, reduciendo la rentabilidad del sector. En Colombia, Tellez-Bedoya (2022a) muestra que la hotelería y los restaurantes podrían haber generado hasta USD 742 000 millones en 2008 si hubiera existido paz. Lo anterior se evidencia en que.
Según la OMT, en Europa durante 1985 se produjeron pérdidas por 105 000 millones de dólares y el 54 % de los turistas canceló sus reservas; en el Tíbet las visitas se redujeron un 95 % entre 1989 y 1990 tras el asesinato de un turista en Katmandú; en San Cristóbal de Chiapas el turismo cayó un 70 % en 1994 después del levantamiento indígena contra el NAFTA; en Sri Lanka el conflicto con los Tigres de Liberación de Tamil Eelam provocó, entre 1983 y 1995, una disminución de al menos un 20 % en la llegada de visitantes extranjeros; en Gambia, tras el golpe de Estado de 1994, las llegadas cayeron un 94 %; y durante la guerra civil de Irlanda el turismo se redujo un 80 % entre 1967 y 1976 (Buultjens et al., 2016; Ryu, 2019; Khalid et al., 2020; Nelson, 1999; Sharma et al., 2012; Sönmez, 1998; Wohlmuther & Wintersteiner, 2013, citados por Tellez-Bedoya, 2022a, p. 3).
Igualmente, las sanciones multilaterales agravan la situación, reduciendo el respeto por los derechos humanos y afectando negativamente el turismo y el desarrollo humano, como en el caso de Irán, donde las sanciones entre 1967 y 1977 redujeron considerablemente la llegada de visitantes (Seyfi, Hall & Vo-Thanh, 2020). Los conflictos también pueden generar xenofobia, como se observa en Europa con la llegada de migrantes de Libia, Siria e Irak, donde la sociedad europea ha creado una atmósfera negativa restringiendo el acceso a los extranjeros, incluso sin tener en cuenta que pueden ser víctimas y no necesariamente victimarios (Crépon, 2023).
Desde esta perspectiva, el turismo y la paz son conceptos sinérgicos. La paz favorece el crecimiento turístico, el ingreso de divisas y la generación de empleo. Organismos como el Banco Mundial, el Fondo Monetario Internacional, la Organización Mundial del Turismo y la Organización de las Naciones Unidas destacan los beneficios del turismo para la regeneración económica, la reducción de la pobreza, la recuperación y la integración (Tellez-Bedoya, 2022a).
Casos internacionales ejemplifican esta relación positiva: Irlanda del Norte, que durante los altos el fuego con el Ejército Republicano Irlandés experimentó aumentos de turismo (Boyd, 2000); Irán tras el acuerdo nuclear de 2015 (Seyfi, Hall & Vo-Thanh, 2020); Sri Lanka durante los ceses al fuego con grupos revolucionarios (Chandrasiri, 2019); y Colombia durante las negociaciones de paz con las FARC-EP, donde el turismo incrementó su participación en el PIB y la inversión extranjera en hotelería y comercio creció 314 % entre 2010 y 2018 (Tellez-Bedoya, Gómez, Manjarrés & Ramos, 2022).
El turismo también promueve una cultura de paz al facilitar el intercambio cultural, la tolerancia y la normalización de relaciones sociales entre actores en conflicto. Estas dinámicas contribuyen a la reconciliación, la reducción de la pobreza, la justicia y el desarrollo sostenible, impulsando el comercio, la inversión y el crecimiento económico (Mika & Scheyvens, 2021; Seyfi, Hall & Vo-Thanh, 2020; Tellez-Bedoya, Gómez, Manjarrés & Ramos, 2022). Incluso se ha demostrado estadísticamente que el aumento de visitantes reduce la probabilidad de una guerra civil (Mirzachaerulsyah, Wiyono & Hasudungan, 2023). Según el World Travel and Tourism Council, entre 2008 y 2015, 47 países incrementaron sus niveles de paz positiva, reflejado en su índice de turismo (Tellez-Bedoya, 2022b).
Actualmente emergen corrientes que vinculan turismo y paz, destacando la necesidad de contrarrestar injusticias estructurales, ecocidio y colonización (Higgins-Desbiolles, Blanchard & Urbain, 2021). Modalidades como el ecoturismo, el turismo en favor de los pobres y el turismo de justicia buscan disminuir desigualdades y reparar daños ambientales (Higgins-Desbiolles, 2008).
En este escenario, surgen dos conceptos clave para entender la RSE en el turismo: el turismo oscuro y el turismo fénix. El primero se asocia con actividades orientadas al conocimiento de sitios que tuvieron relación con la muerte, desastres, eventos trágicos o algún tipo de sufrimiento, generando emociones fuertes en el visitante (Šuligoj, & Kennell, 2021), por ejemplo, el Museo de la prisión en Dalian, China muestra los castigos durante la era japonesa (Weaver, Tang, Shi, Huang, Burns, & Sheng,2018). El segundo tipo de turismo se asocia con el turismo de memoria, es decir, la posibilidad que tras los hechos de violencia se genere reconciliación contribuyendo a reinterpretar los acontecimientos a través de una mirada que reconoce la trascendencia de los ancestros familiares (Tellez-Bedoya, 2022a).
Si bien conceptualmente ambas ópticas del turismo son viables, a la hora de investigar en este campo, el turismo fénix representa una corriente con mayor fuerza que no revictimiza a la comunidad y que contribuye a cerrar las heridas de la violencia.
Además, en el turismo se evidencia que las iniciativas de RSE enfocadas a la construcción de paz no son tan divulgadas como las de otros sectores económicos. Ello se muestra en los hoteles, tal como ha identificado (Ņikadimovs, 2022). Sin embargo, estudios muestran que el desplazamiento de turistas a sitios de posguerra, rutas, museos o monumentos de paz juega un rol determinante. Levy y Hawkins (2009), tras estudiar 136 prácticas de empresas turísticas reconocidas por su aporte al desarrollo sostenible y la paz, se destacan iniciativas vinculadas a la alimentación de la comunidad, la búsqueda de la calidad ambiental, la transparencia y en general el desarrollo económico. Lo anterior, ilustra la diversidad de iniciativas de RSE que pueden llevar a cabo estas organizaciones en aras de aportas a la construcción de paz.
En el contexto internacional Chandrasiri (2019) expone como en Sri Lanza se han creado museos de guerra para recordar el pasado, al igual que, se impulsa el turismo patrimonial, a través del reconocimiento de templos y monumentos de alto reconocimiento cultural como las Mezquitas. En este mismo sentido, se creó el Museo de Paz de Dayton tras el acuerdo de paz entre Bosnia y Herzegovina, al igual que, los museos de paz y parques de paz en Hiroshima y Nagasaki (Tellez-Bedoya, 2022a). De manera similar en la zona Karoo del Sudáfrica se creó la ruta de los campos de batalla, donde se expone la historia de la guerra entre Gran Bretaña y las repúblicas del Estado Libre de Orange y la Zuid-Afrikaansche Republiek (Proos & Hattingh, 2019), también, en Francia y Bélgica se hacen giras conmemorativas recordando las atrocidades de la Primera Guerra Mundial, al igual que en Alemania con la guerra de los treintas (Tellez-Bedoya, 2022a). Así mismo, en Siria se está examinando la posibilidad de crear la ruta espiritual, la cual podría convertirse en una atracción turística que atraiga visitantes por el patrimonio tangible (Dayoub, Yang, Dayoub, Omran & Li, 2020). Finalmente, en Maluku, Indonesia se crearon campeonatos interregionales donde los niños de diferentes etnias, religiones y niveles socioeconómicos interactuaron visitando el sector Ambom, para reconocer la memoria histórica del conflicto (Mirzachaerulsyah, Wiyono & Hasudungan, 2023).
Históricamente también se llevan a cabo una serie de eventos que promueven el turismo y su vínculo con la paz. En 1980 el Congreso Internacional de Asociaciones oficiales de Turismo desarrolló la declaración de Manila donde se reconoce que el turismo es una fuerza vital para la consecución de la paz (Chandrasiri, 2019). Igualmente, iniciativas como la Campaña de paz olímpica creada en 2012 en Londres que simbólicamente representaba la búsqueda de la paz, a través de un minuto de silencio, la caminata por la paz y el patrocinio de un participante por cada zona en conflicto en el mundo (Tellez-Bedoya, 2022a). Estas propuestas, si bien puede que no tengan un defecto directo en el logro de la paz, logran incidir en que las organizaciones turísticas y los visitantes sean más sensibles en relación con el tema, más aún ya que algunos territorios a pesar de su contexto de violencia todavía atraen turistas.
En Colombia destacan iniciativas como las desarrolladas en la Macarena, donde se hacen importantes esfuerzos vinculados al atractivo de Caño Cristales. Allí las organizaciones turísticas fomentan la empleabilidad de las víctimas, se fortalece la reconciliación al incorporar en las asociaciones turísticas a actores que antes participaron en el conflicto armado y continuamente el empresariado es sensibilizado por organizaciones sin ánimo de lucro internacionales que tienen presencia en el territorio (Tellez-Bedoya, 2022a). También, se destaca el caso de Teyuna (Santa Marta), donde la reincorporación de antiguos paramilitares permitió que asumieran roles como guías turísticos, cocineros, mototaxistas y que trabajaran en hoteles (Naef y Guilland, 2019). Asimismo, en Urabá el proceso de reconciliación ha generado tres proyectos: a) el Centro Ecoturístico y Arqueológico El Carlos, ubicado en Necoclí, logrando vincular a 22 familias, que antes participaban en el narcotráfico y el paramilitarismo; b) Las posadas del Río en San Francisco, ubicadas en Acandí, donde se ha constituido un centro ecoturístico para 35 familias y funciona como un corredor de fauna y flora, hay avistamiento de monos aulladores y titis; c) Playa Caná, ubicado en Acandí es un centro que ha vinculado a personas desplazadas por la violencia (Tellez-Bedoya, 2022a, p.6).
En conclusión, las prácticas de RSE en el escenario de construcción de paz de las organizaciones turísticas son heterogéneas, sin embargo, desde el análisis de la producción académica se evidencia: el tamaño de las empresas puede incidir en el accionar, teniendo relevancia variables como la reputación, sensibilidad al conflicto y la influencia de los costos asociados; las empresas locales tienen mayores posibilidades de éxito debido a su integración en el entramado social, mientras que algunas multinacionales desarrollan estas iniciativas para contrarrestar una conducta antiética; se presenta diversidad de iniciativas de RSE, incluyendo: mediación en procesos de negociación, financiamiento de proyectos de paz, empleabilidad del tejido social, impulso a asociaciones entre actores y reconciliación de ellos, y acompañamiento a iniciativas de gobernanza local para fomentar la recuperación de la memoria colectiva (Tellez-Bedoya, 2023).
Estas iniciativas de RSE que pueden llevar a cabo las organizaciones turísticas, y especialmente los hoteles y agencias de viaje, que deseen aportar a la construcción de paz, promoviendo una perspectiva holística del tema, a la vez que, genera posibilidades para que los actores de manera integrada trabajen conjuntamente para este propósito.
5. Resultados
A partir del análisis de las entrevistas realizadas, se identificaron diversas percepciones entre los gerentes en relación con el concepto de responsabilidad social empresarial (RSE). En general, se observa una comprensión centrada en las dimensiones ambiental, social y cultural de la RSE, mientras que el componente económico, inherente al enfoque de triple impacto, tiende a ser omitido. Esta omisión podría influir en que los beneficios económicos derivados de las prácticas de RSE no sean percibidos de forma directa por los entrevistados.
Asimismo, algunas organizaciones relacionan el concepto de RSE con la cultura empresarial y los valores individuales de sus miembros, como es el caso de Hoteles Al y Agencia Pim. Esta asociación sugiere una internalización del concepto que trasciende los marcos normativos o estratégicos, y que se vincula con la identidad organizacional. Sin embargo, aunque en menor medida, también existen perspectivas que asocian la RSE con aspectos como la imagen corporativa, el rendimiento económico, la calidad y la sostenibilidad.
Un hallazgo relevante es la posible relación entre la antigüedad de la organización turística y la relevancia otorgada a la ética como parte de la RSE. Este patrón, observado en los casos analizados, plantea una línea de investigación que merece ser explorada con mayor profundidad. En este sentido, estudios como el de Fadilah, Uzliawati y Mulyasari (2022) han demostrado que la antigüedad impacta en la conducta socialmente responsable, lo que sugiere que esta relación podría extenderse a la ética en las organizaciones del sector turístico.
Figura 6. Red de categorías relacionadas con el concepto de RSE
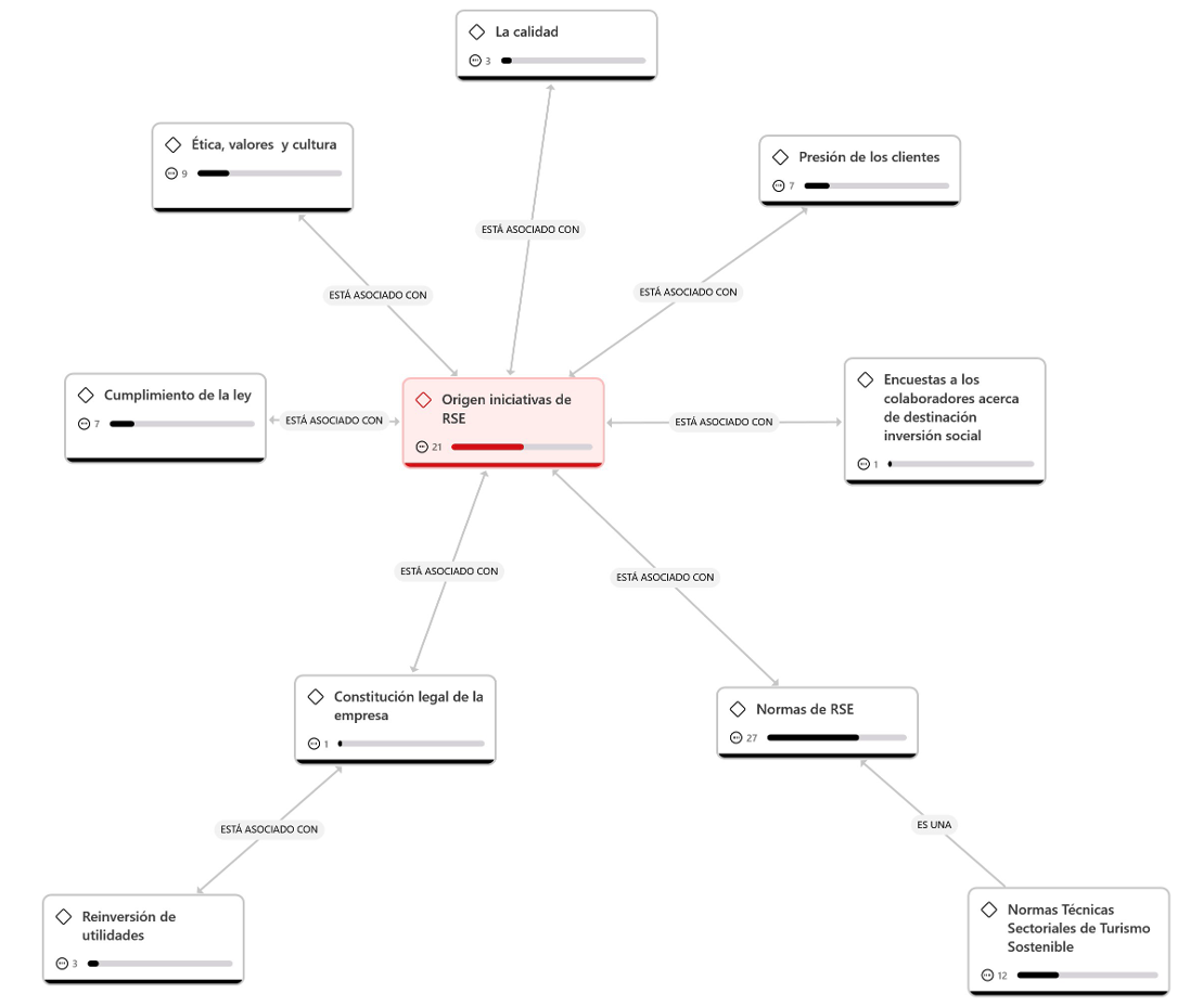
Lo anterior también se relaciona con la percepción de los entrevistados acerca del origen de las iniciativas de responsabilidad social empresarial (RSE) dentro de los hoteles y agencias de viaje estudiados. En este sentido, se destaca la importancia de la regulación de la responsabilidad social en este contexto, lo cual confirma lo propuesto en investigaciones previas por Tellez-Bedoya (2018a; 2022b; 2022c). Estos estudios muestran que los gerentes tienden a asociar el concepto de sostenibilidad con la RSE, aunque la sostenibilidad presenta una serie de limitaciones y resulta vaga e incompleta en comparación con lo que significaría una responsabilidad social empresarial holística.
Adicionalmente, la red presentada en la Figura 7 evidencia la relevancia de la ética y el cumplimiento de la ley como iniciativas de RSE. Según lo observado en las Figuras 6 y 7, desde un punto de vista teórico no existe homogeneidad en cuanto a las teorías de RSE que sustentan los discursos de los entrevistados, tal como se había presentado en estudios previos de Tellez-Bedoya (2018; 2022b; 2022c) y (Tellez-Bedoya, Gómez, Manjarrés & Ramos, 2022).
Desde esta perspectiva, se identifican diferentes alineamientos teóricos entre las organizaciones estudiadas:
- Hotel Scop puede asociarse en mayor medida con las teorías instrumentales, ya que destaca la generación de valor y la actuación derivada de la presión de actores externos, especialmente los clientes.
- Agencia Compet se relaciona primordialmente con las teorías integradoras, ya que considera que las iniciativas de RSE se originan en la constitución legal de la empresa y en la necesidad de retribuir al entorno, reconociendo la multiplicidad de factores que impactan la gestión de la responsabilidad social.
- Agencia Pim, aunque lleva a cabo acciones fundamentadas en diversos aspectos, otorga mayor relevancia a la ética en su forma de dirección, buscando elementos más allá de lo económico o el cumplimiento de la ley para el desarrollo de este tipo de iniciativas.
- Hotel Jeanet se puede relacionar únicamente con la perspectiva instrumental, ya que se asocia con la sostenibilidad pero no abarca otras nociones que puedan dar lugar a diversas iniciativas. Cabe resaltar que este discurso fue el más sintético, posiblemente debido a la falta de claridad por parte del entrevistado.
- Hoteles Al tienen la visión más compleja de las organizaciones entrevistadas, ya que poseen influencia de diversas categorías. Para este hotel, juegan un rol fundamental la familia, la ética y la tradición. No obstante, también reconoce la influencia de la calidad, la rentabilidad, la satisfacción de las necesidades de los actores del tejido social y el cumplimiento de las normas en este contexto. Por ende, la teoría que sobresale en este caso es la integradora.
Figura 7. Red de categorías relacionadas con el origen de la RSE
Por otro lado, en cuanto a las iniciativas de RSE, se observa un accionar dinámico por parte de los hoteles y agencias entrevistadas. No obstante, destaca de manera particular la relevancia otorgada al aspecto ambiental, lo cual se refleja en el enraizamiento de cada categoría. Entre las acciones ambientales más comunes se encuentran: la capacitación ambiental, como iniciativa principal, seguida por la siembra de árboles, la recolección de residuos y, finalmente, la limpieza de ciudades y playas.
Cabe resaltar que no todas las organizaciones presentan el mismo enfoque ambiental. Los hoteles entrevistados desarrollan iniciativas más heterogéneas en este contexto que las agencias. El Hotel Al, por ejemplo, lleva a cabo la iniciativa más ambiciosa, empleando únicamente energía renovable, estableciendo alianzas para el cuidado de ecosistemas amenazados y capacitando a los hijos de sus colaboradores en este ámbito, a través de actividades como un concurso de pintura. Tomando como referencia el impacto de estas organizaciones es relevante que todas las empresas deberían avanzar en este contexto, derivado de ello urgen iniciativas empresariales articuladas hacia este propósito.
Figura 8. Red de categorías de iniciativas ambientales de RSE
Si bien no se identificó un impacto o accionar económico directo derivado de las percepciones expresadas por los entrevistados, es notable que estas organizaciones desarrollan una multiplicidad de iniciativas vinculadas a la responsabilidad social. En la mayoría de los casos, se hace explícito el compromiso social a través de la generación de empleo y el cumplimiento de la ley, aunque estas variables por sí solas no indican un comportamiento proactivo en materia de responsabilidad social.
Este panorama sugiere que algunas de las empresas entrevistadas podrían estar implementando acciones de RSE no sistematizadas o no reconocidas como tales por sus propios actores organizacionales. Es importante destacar que las iniciativas económicas fueron mencionadas principalmente por la Agencia Compet mientras que la Agencia Pim y el Hotel Jeanet no hicieron referencia a esta dimensión. La mención de estos aspectos por parte de la Agencia Compet podría estar relacionada con la forma como está organización define la RSE, ya que la comprende desde una perspectiva multicausal.
Figura 9. Red de categorías de iniciativas económicas de RSE
Las iniciativas de carácter social constituyen la categoría más amplia identificada en los discursos de los entrevistados. Para una mejor comprensión, se diferenciaron las iniciativas de tipo interno —orientadas al bienestar de los colaboradores— de aquellas de tipo externo, dirigidas a las comunidades del entorno. En este contexto, las acciones orientadas a la comunidad muestran una mayor heterogeneidad.
Entre dichas iniciativas se resalta la adquisición de insumos con proveedores locales, al igual que, en el ámbito interno la capacitación y realización de talleres y actividades que propician el bienestar, deporte y salud de los colaboradores.
En el ámbito externo, destacan otras acciones como la exposición de artistas emergentes dentro de la organización, la oferta de becas para personas con barreras de acceso a la educación superior, y las alianzas con fundaciones para el cuidado infantil o de antiguos adictos del territorio. Estas iniciativas son realmente llamativas y dignas de ser replicadas por organizaciones similares. Otro aspecto a señalar es que los hoteles entrevistados fueron más dinámicos en este ámbito que las agencias de viaje. Sin embargo, esta diferencia no está directamente relacionada con el tamaño de las organizaciones, por lo que sería valioso validar este aspecto en futuros estudios sobre el tema.
Figura 10. Red de categorías de iniciativas sociales
En relación con la distribución de las iniciativas de RSE según el análisis de coocurrencia código-documento, se observa que no existe una relación directa entre la perspectiva teórica adoptada por cada organización y las dimensiones de RSE en las que se implementan las iniciativas. Del mismo modo, tampoco se identifica una conexión entre los actores a los que se dirigen las iniciativas de RSE y la teoría en la que se posicionan.
De esta manera, se percibe que la cadena de hoteles Al es la organización más dinámica en su accionar, especialmente en las iniciativas orientadas a los colaboradores. Sin embargo, en cuanto a las acciones dirigidas a la comunidad, los Hoteles Scop muestran una mayor actividad que el resto de las organizaciones entrevistadas. Esto podría llevar a concluir que el tamaño de las organizaciones influye en la diversidad de las iniciativas propuestas en el ámbito social, una afirmación respaldada por el hecho de que ambas son cadenas hoteleras.
Figura 11. Diagrama Sankey de iniciativas de RSE comparadas con las organizaciones turísticas entrevistadas
En relación con las iniciativas de regulación de RSE —incluyendo normas, certificados y estándares — se identifica una tendencia clara hacia el conocimiento y cumplimiento de las normas técnicas sectoriales de turismo sostenible. Este hallazgo coincide con lo evidenciado por Tellez-Bedoya (2017b; 2018; 2022b; 2022c) quien señala que ser socialmente responsable para una organización turística se asocia con la búsqueda de la sostenibilidad y el cumplimiento normativo.
En el caso Colombiano, la aplicación de dichas normas reviste un carácter obligatorio; sin embargo, no todos los actores entrevistados manifestaron estar en cumplimiento de estos lineamientos al momento de la entrevista. A pesar de ello, se reconoce un consenso generalizado respecto a la importancia de adoptar estos instrumentos, tanto por su beneficio social, como por su valor estratégico para establecer alianzas con otras organizaciones del sector. Asimismo, se observó que el conocimiento y aplicación de las normas es más frecuente en los hoteles que por las agencias de viaje estudiadas. En cuanto a las certificaciones internacionales en RSE —como Green Key—, su mención fue exclusiva del Hotel Al, lo que denota un mayor conocimiento del tema por parte de esta organización y su entrevistado. Este dominio normativo puede, a su vez, explicar en parte el dinamismo y la diversidad de sus acciones de RSE, en comparación con las demás organizaciones entrevistadas.
Figura 12. Red de categorías de regulación en RSE
Al abordar la relación entre turismo y paz, se evidencia que existen múltiples percepciones sobre el tema entre los entrevistados, sin embargo, como se aprecia en la Figura 13 se percibe un incremento en la llegada de los turistas al país tras la firma del Acuerdo de Paz entre el gobierno nacional y las FARC. Algunos entrevistados asocian la paz con el cumplimiento de los derechos humanos, lo cual es relevante porque para lograr una transformación cultural duradera en el país deben existir cambios sostenibles que promuevan una mentalidad basada en valores como el respeto, la tolerancia a la diferencia y la vida en comunidad fraterna. Tal como señala Sánchez (2011), estos valores solo pueden ser plenamente interiorizados en contextos marcados por la paz y la estabilidad.
Además, los discursos de los entrevistados revelan preocupaciones sobre el temor de los turistas y la reaparición de violencia en algunos territorios, aspectos que están interrelacionados y pueden ser barreras para el crecimiento y desarrollo adecuado del turismo. Sin embargo, no todos los entrevistados mencionaron estas categorías, por lo que no se puede asegurar que esta sea una percepción homogénea.
Un hallazgo especialmente relevante es que dos entrevistados mencionaron la existencia de empresas fundadas por excombatientes de las FARC. Este reconocimiento ayuda a desmitificar prejuicios que pueden existir en el sector empresarial hacia estos actores y a comprender que puede haber una multiplicidad de vínculos emergentes de las relaciones con ellos. Aunque no hay un seguimiento detallado de este tema en documentos académicos, se reconoce a través de la prensa y la ARN que algunos excombatientes están produciendo y comercializando café, cerveza, carnes frías e incluso han fundado agencias de viaje (Infobae, 2020).
Figura 13. Red de categorías de la relación entre turismo y paz
En relación con las iniciativas de construcción de paz que llevan a cabo los hoteles y agencias entrevistadas, se observa que la mayoría de las acciones se concentran en la generación de empleo y el cumplimiento de la ley. Sin embargo, esto indica que no existen de manera significativa acciones que contribuyan directamente a la edificación de la paz por parte del empresariado. Además, se percibe cierto desconocimiento del tema, ya que algunos entrevistados asocian erróneamente la paz con la sostenibilidad, como ya había sido señalado por Tellez-Bedoya (2022b; 2022c) y (Tellez-Bedoya, Gómez, Manjarrés & Ramos, 2022).
No obstante, se identifican casos particulares que evidencian avances importantes. Por ejemplo, la Agencia Pim, que realiza inspecciones en destinos turísticos que anteriormente eran violentos. Asimismo, estas organizaciones muestran la posibilidad de desarrollar alianzas con empresas de excombatientes y generar empleo para los actores que estuvieron involucrados en el conflicto armado.
Figura 14. Red de categorías de iniciativas de RSE vinculadas a la construcción de paz
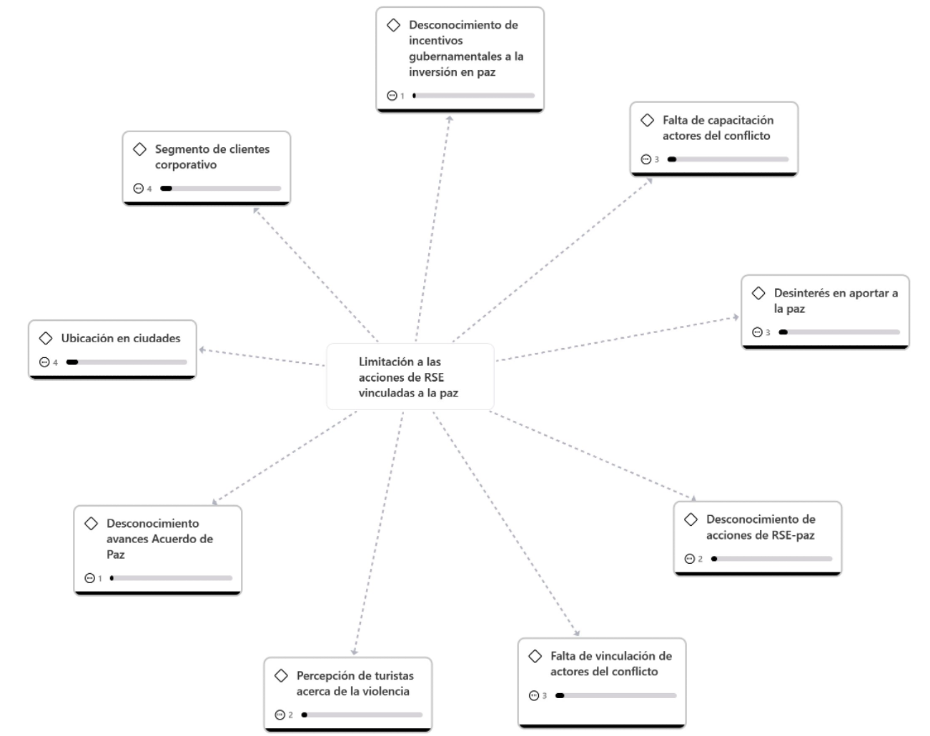
Desde está perspectiva, y en relación con las limtiaciones de las organizaciones entrevistadas para contribuir a la construcción de paz, se observa una dispersión en los resultados. Un aspecto relevante identificado fue la ubicación geográfica de las empresas, reconocida como un factor importante, ya que en algunas regiones hay un menor conocimiento del conflicto y no se ha recibido de manera tan directa su impacto. Además, algunos entrevistados admitieron no llevar a cabo iniciativas directas, como la vinculación laboral de actores involucrados en el conflicto, lo cual refuerza lo comentado previamente.
Para algunos entrevistados, la falta de capacitación de los actores inmersos en el conflicto también representa una limitación. Sin embargo, esta afirmación no puede generalizarse completamente, ya que, a diferencia de lo que sucedió en procesos de desmovilización como el de los paramilitares, en el caso de las FARC existieron diferentes y mayores niveles de formación académica, al igual que una expectativa diferente al retornar a la vida civil, ya que ellos no buscaban emplearse, sino que su vocación estaba orientada hacia la ejecución de proyectos productivos (Panesso y Blandon, 2021).
Figura 15. Red de categorías de iniciativas de RSE vinculadas a la construcción de paz
Adicionalmente, al indagar acerca de la visión de futuro en cuanto a la RSE que perciben los hoteles y agencias entrevistadas, se evidencia que existe apertura a vincular actores que previamente hicieron parte del conflicto armado en el país.
También se visibiliza que dos factores catalizadores de la RSE pueden ser la presión de los clientes y la búsqueda de un posicionamiento de la imagen empresarial. Estos dos factores si bien se relacionan con la perspectiva teórica instrumental de la RSE, muestra el reconocimiento que los entrevistados le otorgan a este tema y como perciben que a futuro puede llegar a ser un tema estratégico para la supervivencia misma del negocio. Vale la pena destacar que la Agencia PIM no percibe limitaciones sobe el tema, aunque curiosamente es la que ha tenido mayor contacto con territorios impactados por la violencia en el país.
Figura 16. Red de categorías de iniciativas de RSE vinculadas a la construcción de paz
6. Conclusiones
El objetivo de esta investigación fue analizar las conceptualizaciones y prácticas de responsabilidad social empresarial (RSE) de los gerentes de hoteles y agencias de viaje de Bogotá, así como identificar las acciones implementadas en el contexto de la construcción de paz. Mediante un instrumento que fue previamente validado por pares externos y aplicado en la investigación de Tellez-Bedoya (2022b). Los hallazgos revelan una falta de homogeneidad tanto en las conceptualizaciones como en las prácticas de RSE entre las organizaciones estudiadas. No obstante, se observó que existen nociones básicas de RSE en los discursos de los entrevistados, lo cual representa un avance respecto a estudios previos de Téllez-Bedoya (2015; 2017; 2018; 2018b; 2022b; 2022c); (Tellez-Bedoya, Gómez & Ramos-Pineda, 2022) y (Tellez-Bedoya, Gómez, Manjarrés & Ramos, 2022).
En cuanto a la conceptualización de la RSE, predominan elementos de la teoría integradora y de la teoría instrumental en los gerentes entrevistados, lo cual denota que en algunas organizaciones comprenden la RSE como una vía para obtener beneficios económicos, mientras que, otras reconocen la necesidad de abordar una conducta socialmente responsable a través de diversas dimensiones, considerando los intereses y necesidades de cada actor social vinculado a la empresa.
Respecto al accionar socialmente responsable, los hoteles y agencias seleccionados desarrollan principalmente iniciativas en las dimensiones ambiental y social. En el aspecto ambiental, aunque hay esfuerzos notables en capacitación y reciclaje, es crucial que todas las organizaciones amplíen sus acciones, por ejemplo, midiendo la huella ecológica, capacitando colaboradores sobre ecosistemas amenazados y estableciendo sistemas de gestión ambiental más robustos, que minimicen el impacto ambiental negativo.
En el ámbito social, dada la heterogeneidad de acciones mencionadas, se sugiere desarrollar iniciativas específicas para cada grupo de interés, así:
• Colaboradores: Formación continua, apoyo a la diversidad, programas de beneficios extralegales, incentivos sociales y espacios de participación activa en la gestión del negocio.
• Proveedores: Seguimiento de prácticas de RSE, fortalecimiento de relaciones con proveedores locales y apoyo-auditoría para mejorar sus prácticas responsables.
• Clientes: Sensibilización sobre el impacto de sus decisiones de viaje, seguimiento de opiniones, al igual que, sensibilización y promoción de conductas responsables.
• Comunidad local: Mejora de la comunicación para mitigar impactos negativos, préstamo de infraestructura para reuniones y capacitaciones, cuando se presenten vacantes, vincularlos de forma preferente y financiamiento de iniciativas que promuevan el desarrollo del turismo o la solución de problemas de carácter local, como la pobreza y desigualdad.
En relación con las iniciativas de RSE que contribuyen a la construcción de paz, aunque no se observan acciones profundamente arraigadas en este propósito, existen algunas acciones que pueden fortalecerse tales como la inspección de destinos turísticos que antes eran considerados violentos, y la apertura a la generación de empleo. En este contexto, se recomienda que los gerentes de los hoteles y agencias seleccionadas tuvieran mayor acompañamiento y concientización por parte del gobierno, al igual que, los organismos gremiales y las universidades.
Algunas iniciativas que de manera general podrían llevar a cabo estas organizaciones son:
- Establecimiento de alianzas con proveedores que fueron actores inmersos en el conflicto.
- Generación de empleo para dichos actores.
- Acompañamiento a los proyectos productivos.
- Oferta de servicios en sitios que tengan potencial turístico y antes tuvieran un impacto negativo del conflicto armado.
- Fomentar mecanismos de solución de conflictos entre los colaboradores.
- Difusión de contenidos, a través de imágenes o videos en la página web y en su infraestructura, información del Acuerdo de Paz y su impacto para el país.
Las iniciativas de RSE deben desarrollarse de manera paulatina, conforme al tamaño y experiencia de cada organización turística estudiada. A continuación, se sugieren orientaciones específicas por organización:
» Hoteles Al: Tomando como referencia que es el hotel más dinámico en su accionar y el que tiene mayor conocimiento del tema, se sugiere a partir de su cultura y valores basados en la ética trascenderlos a la relación con cada actor social, lo anterior, significa poner de presente cada necesidad de los actores y a partir de ello establecer acciones concretas, las cuales pueden ser más agresivas que las actuales, por ejemplo, repartiendo un porcentaje de utilidades a los colaboradores. Del mismo modo, está organización podría adherirse a normas de RSE de carácter internacional y promover desde su influencia en el país la concientización en cada sitio sobre la paz, también, podrían desarrollar una estrategia de comunicaciones que se articule a la RSE y a la paz, por ejemplo, mediante la publicación de informes de RSE y la formulación de códigos de ética.
» Hotel Jeanet: está organización tiene una oportunidad de apropiarse de las raíces de los fundadores que están inmersas en el contexto global para llevar a cabo un accionar socialmente responsable más dinámico. En ese sentido, un paso inicial puede ser la aplicación rigurosa de la norma técnica sectorial de turismo sostenible, también, podría partir de iniciativas de carácter interno y vinculadas a la comunidad local para luego llevar a cabo un mayor accionar. Bajo esta perspectiva, la oferta de beneficios sociales como días de permiso, el establecimiento de comités para resolución de conflictos y la celebración de festividades puede ser un paso inicial.
» Hostales Scop: está cadena si bien lleva a cabo algunas iniciativas, para el tamaño que posee puede ser más dinámica. En este sentido, se recomienda que se vincule a iniciativas como el Pacto Global, para a partir de ello desarrollar acciones concretas y con presupuesto que fortalezcan su gestión en el tejido social. Del mismo modo, sería útil que aprovechando la diversidad territorial donde se encuentran ubicados puedan socializar ese conocimiento y dichas culturas apropiándose de ellas para fomentar una mayor diversidad, comprensión y tolerancia entre los actores con los que se relaciona. La aproximación a problemas locales también podría ser la punta de lanza para que aporten a la construcción de paz.
» Agencia Compet: está organización por su carácter legal y su constitución alineada a la caja de compensación tiene la posibilidad de reinventar su accionar social. En este sentido, es vital que ofrezca beneficios adicionales a sus colaboradores y familiares, por ejemplo, en temas de formación en segunda lengua, descuentos para viajes y mayor flexibilidad horaria. Del mismo modo, al tener que reinvertir su rentabilidad en la comunidad tiene una oportunidad de oro para aproximarse directamente a las poblaciones más vulnerables, en especial en los destinos donde opera el negocio. Lo anterior, contribuiría a que cada comunidad pueda ser visualizada en Bogotá a través de la agencia, además, de poder desarrollar acciones concretas que contribuyan a la solución de problemas locales, siendo aliados de organizaciones privadas o del mismo gobierno, ya sea fomentando la educación, recreación o el emprendimiento. Un reto concreto puede ser el fortalecimiento de su oferta con destinos turísticos impactados.
» Operama: Esta agencia tiene en su esencia las ideas que provienen de la ética y en este contexto se recomienda que la gestión se exteriorice a partir de ello, lo anterior, significa promover causas sociales con cada actor con el que se relacionan, al tiempo, que podrían tener la posibilidad de establecer alianzas con organizaciones que se dediquen a un fin social y que le permitan aprovechar la experiencia de la agencia. También, podría ser interesante que a partir de la relación que tiene con diversas organizaciones, como por ejemplo eco hoteles, puedan promover el acercamiento entre empresarios que tuvieron impacto en el conflicto armado y la organización, permitiendo ofrecer sus productos a los clientes o convirtiéndose en proveedores locales.
Este estudio pionero en Bogotá ofrece una contribución significativa al entendimiento de la relación entre RSE y la construcción de paz en el sector turístico, y puede servir como referente para organizaciones similares (hoteles y agencias de viaje) interesadas en fortalecer su responsabilidad social. Además, proporciona elementos útiles para que actores del tejido social puedan comprender la esencia actual de la conceptualización y prácticas que estas llevan a cabo y, en ese sentido, puede ser un referente para organizaciones que decidan hacer cambios en su comportamiento.
Si bien el tamaño de la muestra representa una limitación, al tratarse de un estudio cualitativo con enfoque de estudios de caso, esta característica se convierte también en una fortaleza metodológica, al permitir un análisis profundo y contextualizado.
Este estudio también facilita que a futuro se desarrollen investigaciones similares, en las cuales se promueva el análisis comparativo de organizaciones turísticas y se evidencie su compromiso social, especialmente en temas como la construcción de paz. También, es una oportunidad para estudiar con detalle en estudios cuantitativos relaciones entre la antigüedad de la organización turística y la posición teórica de la RSE, al igual que, comparar el dinamismo social en organizaciones que trabajan individualmente y aquellas cadenas que trabajando de forma mancomunada, por último, también, se pueden profundizar las iniciativas de responsabilidad social en otro tipo de organizaciones turísticas, por ejemplo, restaurantes, aerolíneas, organizadoras de eventos, clubes, bares y empresas de alquiler de vehículos.
Referencias Bibliográficas
Ayuso, S. (2003). Gestión sostenible en la industria turística. Retórica y práctica en el sector hotelero español. (Tesis de doctorado). Universitat Autónoma de Barcelona, Barcelona, España.
Boyd, S. (2000). ‘Heritage’ Tourism in Northern Ireland: Opportunity Under Peace. Current Issues in Tourism, 3, 150-174. https://doi.org/10.1080/13683500008667871
Chandrasiri, R. (2019). Problems and Prospects of Peace Tourism in Post-War Sri Lanka. E-Journal of Tourism, 28, 28-42. https://doi.org/10.24922/eot.v6i1.47476
Crépon, M. (2023). The Unconditional Condition of Peace. Derrida Today, 16(1), 20-35. https://www.euppublishing.com/doi/epub/10.3366/drt.2023.0301
DANE (2023a). Cuentas nacionales anuales, base 2015. https://www.dane.gov.co/index.php/estadisticas-por-tema/cuentas-nacionales/cuentas-nacionales-anuales
DANE (2023b). Boletín técnico. https://www.dane.gov.co/files/operaciones/IPC/bol-IPC-dic2023.pdf
Dayoub, B., Yang, P., Dayoub, A., Omran, S., & Li, H. (2020). The Role of Cultural Routes in Sustainable Tourism Development: A Case Study of Syria’s Spiritual Route. International Journal of Sustainable Development and Planning, 15, 865-874. https://doi.org/10.18280/ijsdp.150610
DNP. (2022). PND 2022-2026 Colombia, potencia mundial de la vida. https://www.dnp.gov.co/plan-nacional-desarrollo/pnd-2022-2026
Fadilah, F., Uzliawati, L., & Mulyasari, W. (2022). The Effect of Firm Size and Firm Age on Sustainability Reporting and The Impact on Earnings Management. Jurnal Riset Akuntansi Terpadu, 15, 84-99. https://doi.org/10.35448/jrat.v15i1.14510
Folgado Fernández, J. A. (2023). Responsabilidad Social Corporativa y resultados económicos en el sector turístico. Un estudio en Cáceres (España). UCJC Business and Society Review (formerly Known as Universia Business Review), 20(78), 1-34. https://journals.ucjc.edu/ubr/article/view/4568
Higgins-Desbiolles, F. (2008). Justice Tourism and Alternative Globalisation. Journal of Sustainable Tourism, 16(3), 345–364. https://doi.org/10.1080/09669580802154132
Higgins-Desbiolles, F., Blanchard, L. A., & Urbain, Y. (2021). Peace through tourism: Critical reflections on the intersections between peace, justice, sustainable development and tourism. Journal of Sustainable Tourism, 30(2–3), 335–35. https://doi.org/10.1080/09669582.2021.1952420
Ibarra-Cisneros, M. A., Vela-Reyna, J. B., & Hernández-Perlines, F. (2022). La importancia de la responsabilidad social corporativa y la gestión de la calidad total en los hoteles de México. Dirección Y Organización, (76), 43–57. https://doi.org/10.37610/dyo.v0i76.617
IDT. (2024). ¡Bogotá en auge! turismo extranjero crece un 8,8% más que en 2023. https://www.idt.gov.co/es/bogota-en-auge-turismo-extranjero-crece-un-88-mas-que-en-2023
Infobae (11 de noviembre de 2020). Conozca los emprendimientos con los que excombatientes de las FARC han incursionado en la economía del país. Infobae. https://www.infobae.com/america/colombia/2020/11/12/conozca-los-emprendimientos-con-los-que-excombatientes-de-las-farc-han-incursionado-en-la-economia-del-pais/
Levy, S. E., & Hawkins, D. E. (2009). Peace Through Tourism: Commerce Based Principles and Practices. Journal of Business Ethics, 89(Suppl 4), 569–585. https://doi.org/10.1007/s10551-010-0408-2
Mika, J. P., & Scheyvens, R. A. (2021). Te Awa Tupua: peace, justice and sustainability through Indigenous tourism. Journal of Sustainable Tourism, 30(2–3), 637–657. https://doi.org/10.1080/09669582.2021.1912056
Mirzachaerulsyah, E., Wiyono, H., & Hasudungan, A. (2023). How Peace Tourism Involves Youth in Peacebuilding: Examples from Maluku-Indonesia? Journal of Education, Society & Multiculturalism, 4(1), 156-195. https://doi.org/10.2478/jesm-2023-0009
Naef, P., & Guilland, M.L. (2019). Los retos del turismo en la construcción de la paz en Colombia. https://archive-ouverte.unige.ch/unige:129017
Ņikadimovs, O. (2022). The Influence of Corporate Social Responsibility Micro-Level Processes on Meso-Level Performance: The Case of Hospitality. Regional Formation and Development Studies, 37(2), 101-110. https://doi.org/10.15181/rfds.v37i2.2425
Pacherres, S., Vergara, A., & Sorhegui, R. A. (2020). Responsabilidad social corporativa y el turismo sostenible. Revista científica ecociencia, 7(2), 1–20. https://doi.org/10.21855/ecociencia.72.340
Panesso, J., & Blandon, I. (2021). Expectativas sociales, económicas y de seguridad de dos excombatientes de las Farc-EP ante la interrupción del ETCR de Vidrírío arquía (Tesis de maestría). Universidad de Medellín.
Proos, E., & Hattingh, J. (2019). Advancing heritage tourism in the central Karoo: The South African War Battlefields Route. Development Southern Africa, 37(4), 678–693. https://doi.org/10.1080/0376835X.2019.1698409
Sánchez, M. (2011). La cultura para la paz en Colombia: retos y opciones desde una perspectiva psico-jurídica. Pensamiento Jurídico, (30), 63–101. https://revistas.unal.edu.co/index.php/peju/article/view/36711
Seyfi, S., Hall, C. M., & Vo-Thanh, T. (2020). Tourism, peace and sustainability in sanctions-ridden destinations. Journal of Sustainable Tourism, 30(2–3), 372–391. https://doi.org/10.1080/09669582.2020.1818764
Šuligoj, M., & Kennell, J. (2021). The role of dark commemorative and sport events in peaceful coexistence in the Western Balkans. Journal of Sustainable Tourism, 30(2–3), 408–426. https://doi.org/10.1080/09669582.2021.1938090
Tellez-Bedoya, C. A. (2015). Aproximación a la responsabilidad social empresarial hotelera en Colombia: reflexiones a partir de la perspectiva cualitativa (Tesis de maestría). Universidad Nacional de Colombia. https://repositorio.unal.edu.co/handle/unal/55397
Tellez-Bedoya, Carlos Arturo. (2017a). Responsabilidad social empresarial turística en la micro, pequeña y mediana empresa de Colombia. El caso del Hotel La Mansión. Revista Interamericana de Ambiente y Turismo, 13(1), 117-128. http://dx.doi.org/10.4067/S0718-235X2017000100117
Tellez-Bedoya, C. A. (2017b). Regulación en responsabilidad social empresarial en la hotelería de Colombia. Turismo y Sociedad, 21, 217–229.
Tellez-Bedoya, C. (2018a). Administración humanista: la reafirmación del rol de las empresas en la sociedad. Editorial Bonaventuriana. https://books.google.com.co/books/about/ADMINISTRACIÓN_HUMANISTA.html?id=GiOQDwAAQBAJ
Tellez-Bedoya, C. A. (2018b). Empresas, responsabilidad social y posconflicto en Colombia. Editorial Bonaventuriana. https://www.ascolfa.org/images/publicaciones/EMPRESAS_RESPONSABILIDAD_SOCIAL_Y_POSCONFLICTO_EN_COLOMBIA_2.pdf
Tellez-Bedoya, C. A., et al. (2020). Approximation from the Humanist Administration in a Case Study of Hotels in Villa De Leyva, Boyacá. Journal of Environmental Management and Tourism, 11(2), 366-376. https://doi.org/10.14505//jemt.11.2(42).15
Tellez-Bedoya, C. A., Gómez, D. T., & Ramos-Pineda, C. A. (2022). Corporate social responsibility of hotels in post-conflict: case of Apartado, Uraba. Revista de Adminastracao Unimep, 19(11), 109-123. http://hdl.handle.net/20.500.12010/32116
Tellez-Bedoya, C. A., Gómez Caicedo, M. I., Manjarrés Espinosa, S. E., & Ramos Pineda, C. A. (2022). Education for peace as corporate social responsibility of travel agencies in Bogotá. FACE: Revista de la Facultad de Ciencias Económicas y Empresariales, 22(1), 96–109. https://doi.org/10.24054/face.v22i1.1480
Tellez-Bedoya, C. A. (2022a). Complejidad de la responsabilidad social empresarial del turismo en el ámbito de la construcción de paz en Colombia. Cuadernos Latinoamericanos de Administración, 18(34), 1-16. https://doi.org/10.18270/cuaderlam.v18i34.3867
Tellez-Bedoya, C. A. (2022b). Responsabilidad social empresarial del turismo en la construcción de paz: caso de los hoteles en La Macarena, Colombia. Dictamen Libre, (30). https://doi.org/10.18041/2619-4244/dl.30.8818
Tellez-Bedoya, C. A., & Ramos, C. A. (2022c). CSR in restaurants: analisis of a study case in Bogota, Colombia. Criterio Libre, 20(36), 1-16. http://hdl.handle.net/20.500.12010/28038
Tellez-Bedoya, C. A. (2023). Revisión sistemática de literatura correspondiente a la Responsabilidad Social Empresarial (RSE) en la construcción de paz: lecciones para Colombia. Cuadernos Latinoamericanos de Administración, 19(37), 1-17. https://doi.org/10.18270/cuaderlam.v19i37.4212
Villamizar, P. A. (2017). Turismo y paz: una apuesta para el desarrollo en la región de Urabá-Darién. Opera, 20, 107–127. https://doi.org/10.18601/16578651.n20.06
Weaver, D., Tang, C., Shi, F., Huang, M.-F., Burns, K., & Sheng, A. (2018). Dark Tourism, Emotions, and Postexperience Visitor Effects in a Sensitive Geopolitical Context: A Chinese Case Study. Journal of Travel Research, 57(6), 824-838. https://doi.org/10.1177/0047287517720119
Este artículo se publica bajo los términos de la Licencia Creative Commons Atribución-No Comercial-SinDerivadas 4.0 Internacional (CC BY-NC-ND 4.0).