Background and research of consumer xenocentrism: a bibliometric analysis*
Antecedentes e investigación sobre xenocentrismo del consumidor: un análisis bibliométrico
Helber Ernesto Berdugo-Velasquez**
Sandra Rojas-Berrio***
*Artículo de investigación.
**Administrador de Empresas, Universidad Nacional de Colombia, Bogotá, Colombia. Magíster en Administración, Universidad Nacional de Colombia, Bogotá, Colombia. Grupo de Investigación Management and Marketing (m&m). Correo electrónico: hberdugo@unal.edu.co
***Administradora de Empresas, Universidad Nacional de Colombia, Bogotá, Colombia. Magíster en Administración, Universidad Nacional de Colombia, Bogotá, Colombia. Doctora en Ciencias Administrativas, Instituto Politécnico Nacional, Ciudad de México, México. Profesora Asociada, Universidad Nacional de Colombia, Bogotá, Colombia. Grupo de Investigación Management and Marketing (m&m). ORCID: https://orcid.org/0000-0002-1148-3779 Correo electrónico: sprojasb@unal.edu.co
Fecha de recepción: 15 de febrero de 2025
Fecha de aceptación: 24 de junio de 2025
Fecha de publicación: 30 de junio de 2025
Berdugo-Velasquez, H. E. & Rojas-Berrio, S. (2025).Background and research of consumer xenocentrism: a bibliometric analysis. Revista Criterio Libre, 23 (42). pendiente
Abstract
The concepts of Xenocentrism (XEN) and Consumer Xenocentrism (C-XEN) constitute a field of study that has attracted the interest of professionals and researchers in the areas of marketing and consumer behaviour. The concept has its origins in Sociology and has undergone significant development over the past decade. This study employs bibliometric methods to understand the phenomenon of C-XEN. A total of 49 publications from 2015 to February 2025 was reviewed. The co-occurrence and co-citation analysis reveals the historical development of the term. The findings highlight several themes in which the concept has evolved, such as conceptual foundation, brand image, consumer affinity, and the development of empirical studies focused on consumer behaviour. Finally, based on the research maps and data collected, conclusions are drawn and a future research agenda related to C-XEN is proposed.
Keywords
Bibliometrics, consumer, xenocentrism.
Clasificación JEL
M30, M31, M37
Resumen
Los conceptos de Xenocentrismo (XEN) y Xenocentrismo del Consumidor (C-XEN) constituyen un campo de estudio que ha captado el interés de profesionales e investigadores del ámbito del mercadeo y el comportamiento del consumidor. El concepto tiene sus orígenes en la sociología y se ha desarrollado profundamente en la última década. Este estudio utiliza métodos bibliométricos para comprender el fenómeno de las C-XEN. Se revisaron 49 publicaciones realizadas entre 2015 y febrero de 2025. El análisis de co-ocurrencia y co-citación demuestra el desarrollo histórico del término. Los hallazgos muestran diferentes temas en los que se ha desarrollado, tales como los fundamentos conceptuales, la imagen de marca, la afinidad del consumidor, así como el desarrollo de estudios empíricos centrados en el comportamiento del consumidor. Por último, a partir de los mapas de investigación y los datos obtenidos, se formulan conclusiones y una agenda futura de investigación relacionada con el C-XEN.
Palabras clave
Bibliometría, consumidor, xenocentrismo.
JEL Clasification
M30, M31, M37
1. Introducción
The concept of globalization is a phenomenon that both industry and academia have been working on for many years. One of its main drivers is the ease of trade that has emerged between countries with the flexibility of tariff barriers. However, as noted by Baber et al. (2022), non-tariff barriers must also be considered by traders. Additionally, consumer sentiments are a key factor in understanding purchasing behaviour, as highlighted by Thoumrungroje et al. (2024). Ethnocentric and xenocentric consumer tendencies can be considered as non-tariff barriers that influence consumer behaviour. Therefore, exploring these concepts in greater depth are essential for understanding and developing new international trade strategies.
Xenocentric studies are relatively recent, even though the concept was originally proposed by Kent and Burnight (1951) within the field of sociology. It was not until decades later that it began to be applied in business-related studies, particularly with the addition of the term consumer, giving rise to the notion of consumer xenocentrism (C-XEN). In practice, it could be taken both concepts: XEN and C-XEN, as equivalent. Over the years, this concept has been defined by various authors, and it can be broadly understood as follows: XEN refers to the preference of a foreign or foreign culture over the local or own, for its part, C-XEN is the preference of foreign products over local ones as reference to Baber et al (2022), Balabanis and Diamantopoulos (2016), Rojas-Mendez and Chapa (2020). These authors also highlight the limited attention that C-XEN has received in academic research, thus laying important groundwork for future studies in this area.
According to Hernandez et al. (2014), an important milestone in the development and deepening of administrative theories is the creation of validated tools that can be replicated across various research environments, an example of which are Likert-type scales that help researchers to determine the level of reaction of subjects to different statements or judgments of respondents. In this context, one of the first authors to propose a scale of this type and to be able to measure the C-XEN were Balabanis & Diamantopoulos (2016), who developed the C-XENSCALE, which in later years would be redesigned by Rojas-Méndez and Chapa (2020), for the use of this scale focused on developing countries, renamed X-Scale.
Numerous empirical studies have been conducted on consumer xenocentrism C-XEN, characterized by holding the phenomenon from different perspectives. However, few have approached the concept from a theoretical standpoint beyond the development of a contextual or conceptual framework. In their study, Jiang and Christian (2022) propose a theoretical framework in which the background of C-XEN is recorded, although there is no evidence of research related to the Systematic Literature Review (SLR) method, which helps for different purposes such as orientation to researchers, evaluation of proposed theories, definition of methodologies, among other functionalities as noted by Riaño-Casallas and Rojas-Berrio (2023). Likewise, no bibliometric studies have been conducted to quantitatively examine the evolution of the theory through citation analysis, co-citation, co-occurrence, among other important data in the analysis of previous research, can be quantitatively determined.
Therefore, the authors consider this study a first attempt to academically map C-XEN through bibliometric analysis, providing a guide for future research and addressing the following research questions:
Q1: What is the theoretical basis for C-XEN research?
Q2: What do current research topics illustrate about C-XEN?
Q3: Which publications, authors, journals, and institutions have been most influential in C-XEN research?
Q4: What theories and concepts associated with C-XEN could be explored in future studies?
Building upon the bibliometric insights, future research should proactively explore the dynamic interplay between consumer xenocentrism (C-XEN) and the evolving global marketplace. This includes examining how factors such as technological advancements, geopolitical shifts, and socio-cultural trends influence the intensity and manifestations of C-XEN across diverse consumer segments. Moreover, scholars should consider developing novel theoretical frameworks that integrate emerging constructs like digital cosmopolitanism and hybrid identities to provide a more nuanced understanding of consumer behavior in an increasingly interconnected world.
By addressing these research gaps, the academic community can enhance both the predictive validity and practical relevance of C-XEN theory for academics and practitioners. With this in mind, the present study conducts a quantitative and systematic analysis of C-XEN research published in journals of relevance to business and marketing with the intention of answering the research questions. The study employs a bibliometric approach, combining various types of analysis to identify key developments and trends in the field.
The theoretical underpinnings of C-XEN are grounded in consumer behavior and system justification theory. In-group/out-group biases derived from social identity thery (Hogg & Abrams, 1990), shape xenocentric preferences. Furthermore, role of system justification motives, the desire to defend the status quo (Jost, Banaji, & Nosek, 2004), also play a role in influencing consumer biases toward or against foreign products. These well-established theoretical frameworks enrich the understanding of C-XEN by offering insights into the psychological drivers behind international consumer behavior.
Xenocentrism (XEN) as a concept predates consumer xenocentrism (C-XEN). Similarly, ethnocentrism (ETH) and consumer ethnocentrism (CET) are closely related components that have been studied even in a more specialized way than XEN. According to Baber et al. (2022), the literature describes CET as a lens through which individuals raise moral concerns regarding foreign versus local products —a perspective that can similarly be applied to the study of C-XEN. Given that both XEN and ETH were introduced within the field of sociology, it is reasonable—following the argument of Shimp and Sharma (1987)—to view C-XEN as a subcategory of XEN.
Gaur et al. (2015) were among the first to formally address C-XEN. In their research, they emphasize the attention marketing and international business studies have given to cultural constructs and orientation. However, they also note that these constructs have rarely been connected to consumer biases toward international products. It is within this gap that the importance of C-XEN emerges —as a mediating variable in the study of consumer biases.
To date, only two articles have examined the C-XEN phenomenon in depth, and neither includes a bibliometric analysis. Gaur et al. (2015), through a literature review, identify key antecedents such as country of origin, purchase intentions and cultural orientation that they divide between CET and C-XEN, conspicuous consumption and finally the national characteristics of consumers. In this sense, these authors work on different variables, but with regard to C-XEN they make an interesting analysis reflecting different conclusions reached by authors up to that moment such as definitions, how the field has been studied and reasons for the low publication of XEN articles with respect to ETH as an important analysis of worldwide business impacts on the phenomenon.
On the other hand, Jiang and Christian (2022) propose a conceptual article that outlines a theoretical framework for understanding C-XEN, however, their writing and argumentation as well as the research of Gaur et al. (2015) lacks a deep and standardized SLR or an adequate bibliometric analysis for the identification of research patterns.
Bibliometric analysis is essential for understanding the production and impact of scientific research on a given topic through academic publications. This quantitative technique employs mathematical and statistical methods to identify patterns and generate indicators — such as the number of citations per author or institution — as noted by Al-Jamimi et al. (2022) and Pritchard (1969). The analysis of these patterns provides valuable insights into disciplinary development and facilitates the identification of emerging research areas.
The importance of generating bibliometric analyses is based on the ability to guide decision-making when choosing a research topic on which a researcher can focus his resources on topics and areas of interest, which in turn are relevant in scientific production. According to Baber et al. (2022), the most commonly used techniques in bibliometric analysis are co-authorship, co-occurrence and citation-based analysis.
Citation-based analysis is further subdivided into co-citation analysis and bibliographic coupling. Small (1973) defines co-citation as the occurrence of two publications being cited together in a third article. Co-citation analysis is important as it gives us valuable information and understanding about the collective knowledge being conducted and in turn the structure of scientific research taking place in the period as reference to Culnan (1986), Köseoglu et al. (2015) and Small (1973). This is just done, an example of co-citation where three references are mentioned together from authors presenting the same argument or statement.
However, co-citation analysis falls short of providing an adequate outline of the research topics covered in the research, for this the co-occurrence analysis is then implemented, this focuses on the co-occurrence of keywords, in other words, the frequency of occurrence of a keyword in two or more articles or publications (Bichteler & Eaton, 1980). This type of analysis is often used to research areas in the domain. An observation made to this analysis is the ambiguity of the results compared over time, due to the presence of change and evolution of terms and concepts, since the keywords used one year ago or decades ago are not the same.
As highlighted by Chang et al. (2015), combining of expensive approaches is recommended to obtain better results in identifying the type of research developed in specific fields, it is then that Leung et al. (2017) identify that the use of both analyses (co-citation and co-occurrence) in the same study generates better results.
2. Methodology
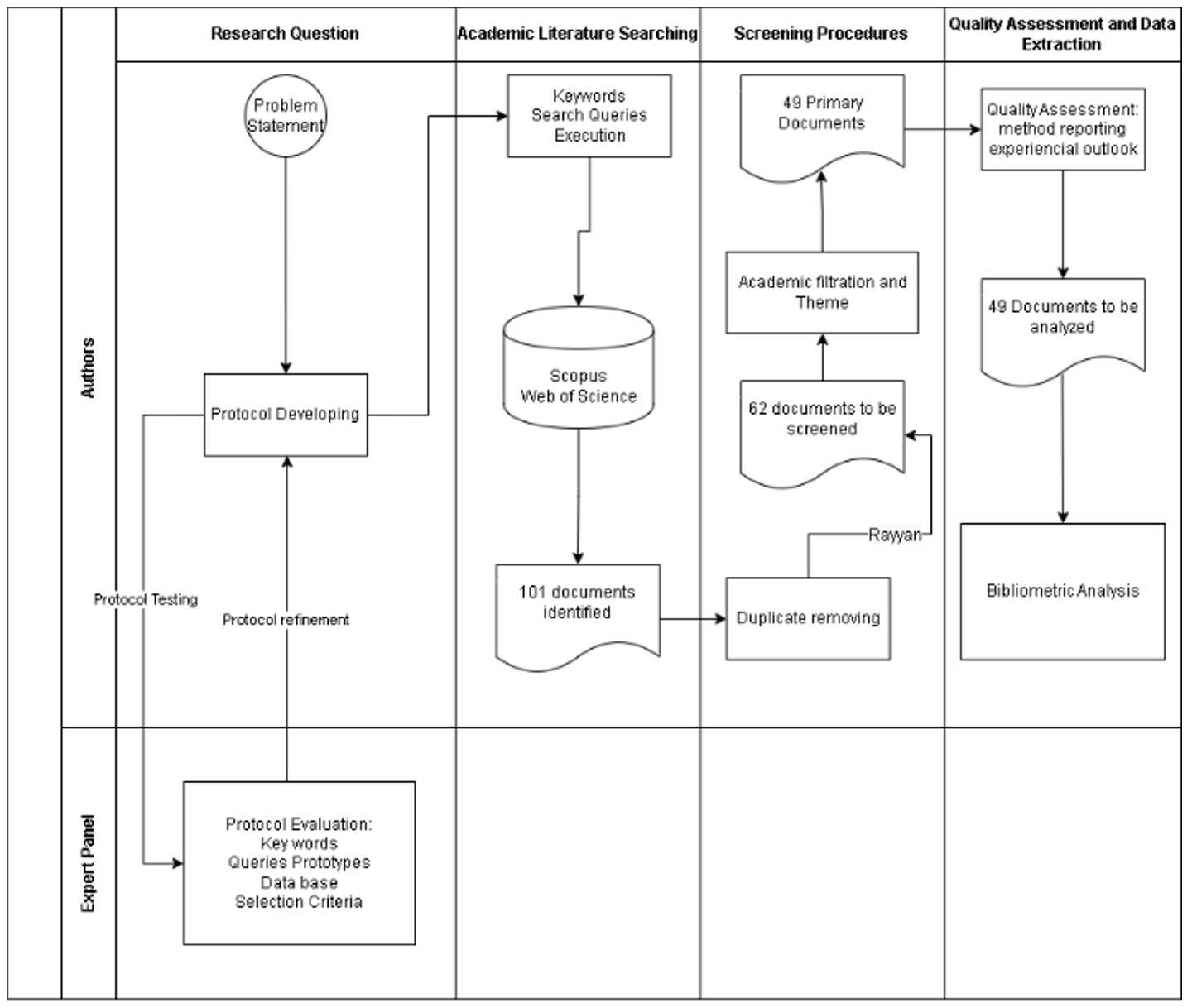
The search for articles was based on methodologies outlined by Baber et al (2022), Riaño-Casallas and Rojas-Berrio (2023), Taramuel-Taramuel et al. (2023). The process was carried out in four stages: (1) Database search. (2) Language verification. (3) Removal of duplicate documents. (4) Academic and thematic filtering.
Scopus and Web of Science (WoS) were selected as the primary databases due to their wide coverage of indexed publications. Articles from all available periods up to February 2025 were considered. In this first stage, 48 documents were retrieved from WoS and 53 from Scopus, resulting in a total of 101 documents. The keyword xenocentrism was used, and the filtering criteria required its presence in title, abstract or keywords of the document.
In the second stage, language verification was conducted. All retrieved documents were in English; therefore, no articles were excluded at this step. The third stage, involved the identification and removal of duplicate documents, which reduced the dataset by 39 items, leaving 62 unique documents for analysis.
In the final stage, academic and thematic filtering was applied. Each document was reviewed to confirm its relevance to the fields of business management, marketing, consumer behavior, and international marketing. This assessment was on the abstracts of the articles. A total of 13 articles were excluded during this phase.
After excluding 42 documents from the initial 101, 49 articles remained and were included for bibliometric review. These 49 articles, published across 31 journals, were deemed directly related to C-XEN (see Table 1) and were selected for further analysis.
Table 1. Number of selected journal articles.
| Journal | Articles |
|---|---|
| Asia Pacific Journal of Marketing and Logistics | 4 |
| International Marketing Review | 4 |
| Journal of International Consumer Marketing | 4 |
| Developments in Marketing Science: Proceedings of the Academy of Marketing Science | 3 |
| International Journal of Sports Marketing and Sponsorship | 2 |
| Journal of Empirical Generalisations in Marketing Science | 2 |
| Journal of International Marketing | 2 |
| Journal of Risk and Financial Management | 2 |
| Marketing Intelligence and Planning | 2 |
| Sustainability (Switzerland) | 2 |
| Thailand and the World Economy | 2 |
| Asia Marketing Journal | 1 |
| Cogent Business and Management | 1 |
| Cross Cultural and Strategic Management | 1 |
| European Business Review | 1 |
| Food Quality and Preference | 1 |
| Foresight | 1 |
| International Journal of Cross Cultural Management | 1 |
| International Journal of Emerging Markets | 1 |
| International Journal of Intelligent Information Technologies | 1 |
| International Journal of Wine Business Research | 1 |
| Journal of Advertising Research | 1 |
| Journal of Business Research | 1 |
| Journal of Consumer Behaviour | 1 |
| Journal of Fashion Marketing and Management | 1 |
| Journal of Global Marketing | 1 |
| Journal of Hospitality and Tourism Insights | 1 |
| Journal of Islamic Marketing | 1 |
| Management of Environmental Quality: An International Journal | 1 |
| Strategic Management | 1 |
| Tourism and Hospitality Management | 1 |
| Total | 49 |
Source: Own elaboration.
This selection process, including the inclusion and exclusion criteria, as well as the details of articles selected for analysis, is summarized in (Figure 1). The methodology for making corrections, coding and downloading the database was supported by the use of Rayyan software, which facilitated the review of author names— often written in different formats—and the review of abstracts to assess the relevance of each document. Followed by a final process of data cleaning in Excel for subsequent analysis in combination with the use of pivot tables and the use of VOSviewer.
Figure 1. Article selection process
Source: Own elaboration.
3. Results
The data analysis was carried out in three main steps:
A. Temporal analysis and frequency of communication:
Descriptive statistics were used to examine the distribution of publications over time. A bar chart was generated (Figure 2), showing the number of articles published and indexed in the Scopus and Web of Science (WoS) databases since 2015.
B. Co-citation network mapping:
A bibliometric co-citation analysis was conducted to identify clusters of authors and works that form the theoretical foundations of C-XEN. These clusters reveal how the academic discourse has developed around the concept and which publications are most frequently cited together.
C. Keyword co-occurrence analysis:
A visual bibliometric network was created to help us identify the evolution and topics investigated by means of the keywords used in the C-XEN articles.
Figure 2. Documents published by year of C-XEN
Source: Own elaboration.
The theoretical foundations of C-XEN originate primarily from two areas. The first is the study of consumer behavior and the theory of system justification, developed within the field of social psychology, a second theoretical basis that helps the development of C-XEN are the CET studies, as related variables are considered by different authors: Cucato et al. (2025), Jiang and Christian (2022) and Rojas-Mendez and Chapa (2020). These groupings are identified by the authors' last name as evidenced in Table 2.
Table 2. Co-citation groups on a theoretical basis.
| No. | Thematic | Iterative citation |
|---|---|---|
| 1 | C-XEN & CET | Balabanis & Diamantopoulos (2016), Mueller et al. (2016) |
| 2 | Consumer Behavior & System Justification | Sharma et al. (1995), Jost et al. (2004) |
| 3 | C-XEN & Cosmopolitanism | Balabanis & Diamantopoulos (2016), Cleveland and Balakrishnan (2019) |
| 4 | Consumer Ethnocentrism Tendencies Scale (CETSCALE) & International Marketing | Klein y Krishnan (2006), Shimp and Sharma (1987) |
Source: Own elaboration.
Based on the literature reviewed, the concept of C-XEN has been developed from Sociology, Psychology, Consumer Behaviour, and in the same way theories and theoretical frameworks have been developed in the same way as the CET construct, which has been much more studied compared to C-XEN.
Although not among the most highly cited articles in the co-citation analysis, it is important to highligh the potential relevance of works such as Rojas-Méndez and Chapa (2020), who propose the use of a tool to measure C-XEN applied to developing countries, or the article by Jiang and Christian (2022), which is an approach to standardize and understand the concept of C-XEN.
Figure 3 presents a reference co-citation network based on articles indexed in academic journals. In the figure:
- Each sphere represents published articles;
- the size of the sphere indicates the number of citation received;
- The proximity between spheres reflects the intensity of co-citation.
- The thickness of the connecting lines denotes the strength of the co-citation links.
- Finally, the colors distinguish the different clusters or thematic groups in which the articles are associated.
Figure 3. Co-citation network in the C-XEN.
Source: Own elaboration.
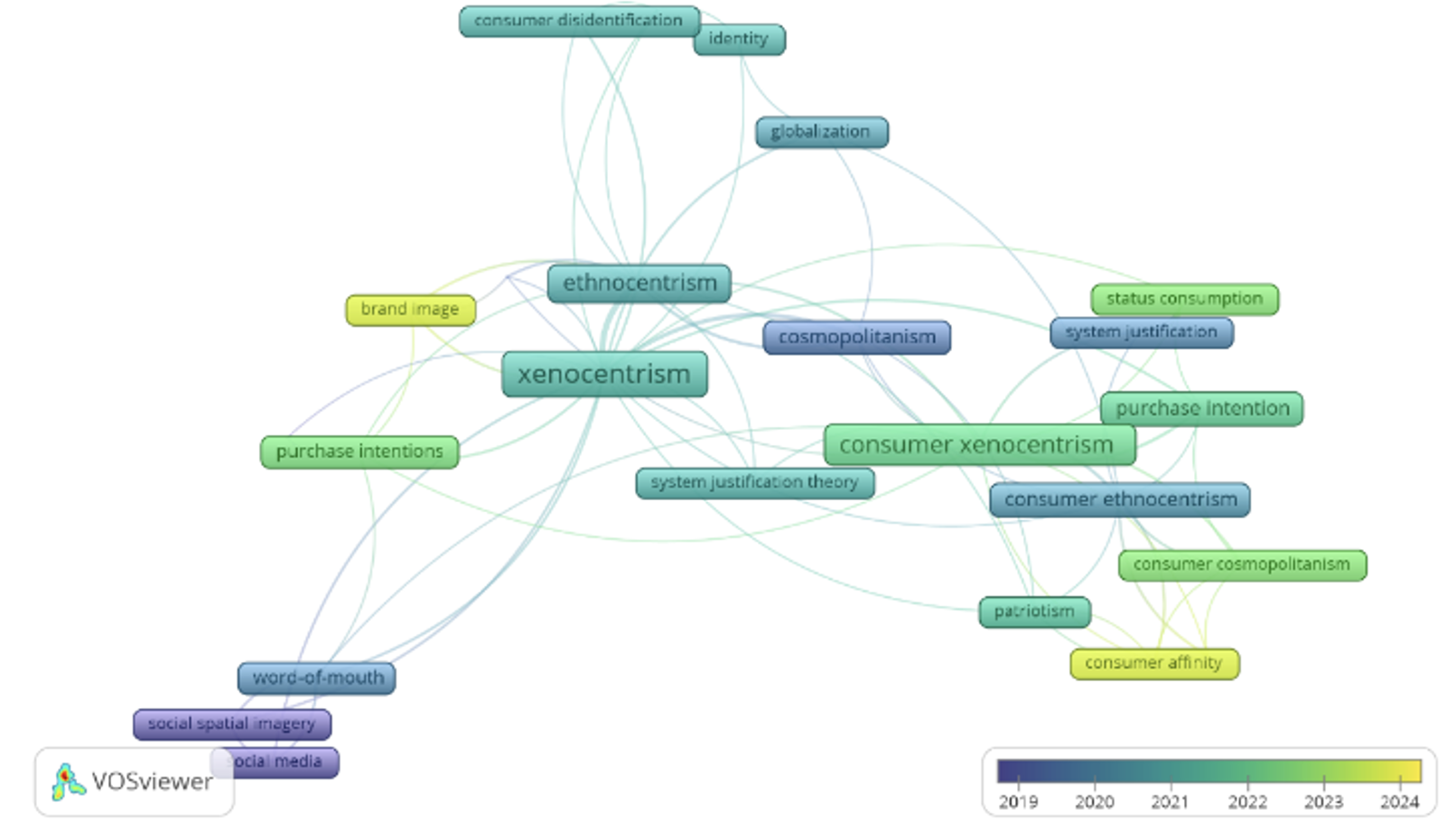
The variables most mentioned by the authors at the time of conducting research are those shown in Table 3, in which some of them are listed (XEN, C-XEN), it should be noted that although these terms are differentiated, XEN being a social construct born of sociology in which a person has preferences for a foreign culture over the local one and C-XEN aimed at marketing is defined as the preference of foreign products over local ones, several authors indiscriminately treat the terms as a single one. Other variables used are ETH and CET, which have a similar usage tendency.
Other variables to consider are purchase intention, consumer affinity, consumer cosmopolitanism, cosmopolitanism, cross-cultural, system justification theory and willingness to buy.
Table 3. Studying variables and concepts.
| Variable | Frequency |
|---|---|
| Xenocentrism | 21 |
| Consumer xenocentrism | 17 |
| Ethnocentrism | 13 |
| Purchase intention | 9 |
| Consumer ethnocentrism | 6 |
| Consumer affinity | 3 |
| Consumer cosmopolitanism | 3 |
| Cosmopolitanism | 3 |
| Cross-cultural | 3 |
| System justification theory | 3 |
| Willingness to buy | 3 |
| Brand image | 2 |
| Confucian yuanfen relationship | 2 |
| Consumer disidentification | 2 |
| Country of origin effects | 2 |
| Cultural threat | 2 |
| Culture mixing | 2 |
| Dominant trait | 2 |
| National identity | 2 |
| Product attitude | 2 |
| Product judgement | 2 |
| Product origin image | 2 |
| Word-of-Mouth (WoM) | 2 |
| X-Scale | 2 |
Source: Own elaboration.
Similarly, Table 3 is complemented by the co-occurrence network presented in Figure 4. This figure ilustrates that the most mentioned topics are from XEN, ETH, C-XEN, CET, Cosmopolitanism, purchase intention, system justification theory.
Table 3. Studying variables and concepts.
Figure 4. Co-occurrence network evidenced in XEN research.
Source: Own elaboration.
Although the study period for XEN has been only ten years, the analysis of co-occurrences over time reveals trends that have developed between 2019 and 2024, as illustrated in Figure 5. The most recent studies are aimed at substantiation, brand image and consumer affinity issues, as well as the development of empirical studies and consumer behavior.
Figure 5. XEN Co-Occurrence Network, 2019-2024.
Source: Own elaboration.
Among the articles selected for final review, the study by Balabanis & Diamantopoulos (2016), titled Consumer xenocentrism as determinant of foreign product preference: A system justification perspective, received the highest number of citations out of the 49 articles reviewed (n=111). This was followed by the article authored by Prince and et al. (2016), Here, there and everywhere: A study of consumer centrism as shown in (Table 4).
Table 4. Most cited XEN articles.
| Author(s) | Article title | Year | Citations |
|---|---|---|---|
| Balabanis and Diamantopoulos | Consumer xenocentrism as determinant of foreign product preference: A system justification perspective | 2016 | 111 |
| Prince et al. | Here, there and everywhere: A study of consumer centrism | 2016 | 51 |
| Mueller and others | Consumer xenocentrism in China: An exploratory study | 2016 | 50 |
| Balabanis and others | Favouritism toward foreign and domestic brands: A comparison of different theoretical explanations | 2019 | 44 |
| Diamantopoulos and others | Modelling the role of consumer xenocentrism in impacting preferences for domestic and foreign brands: A mediation analysis | 2019 | 41 |
| Cleveland and Balakrishnan | Appreciating vs venerating cultural outgroups: The psychology of cosmopolitanism and xenocentrism | 2019 | 31 |
| Lee and others | Cross-national study on the perception of the Korean wave and cultural hybridity in Indonesia and Malaysia using discourse on social media | 2020 | 22 |
| Zhang and others | Impact of consumer global–local identity on attitude towards and intention to buy local foods | 2022 | 22 |
| Ghaffar and others | An investigation of sustainable consumption behavior: The influence of environmental concern and trust in sustainable producers on consumer xenocentrism | 2023 | 17 |
| Camacho and others | The influence of xenocentrism on purchase intentions of the consumer: The mediating role of product attitudes | 2020 | 16 |
| Nguyen and Pham | Consumer attitudinal dispositions: A missing link between socio-cultural phenomenon and purchase intention of foreign products: Empirical research on young Vietnamese consumers | 2021 | 15 |
| Rojas-Méndez and Chapa | X-scale: A new scale to measure consumer xenocentrism | 2020 | 15 |
Source: Own elaboration.
The analysis of articles published by institution is presented in Table 5, which highlights the leading publishing institutions contributing to C-XEN research. Among them are:
- The Department of Marketing and International Business of the University of Vienna (Austria).
- The Marketing Department of Southern Connecticut State University (United States).
- The School of Business Management of Jiangxi University of Finance and Economics (China).
- The School of Sports Business of Beijing Sport University (China).
- The School of Management of the University of Economics (Vietnam).
Each of these institutions has contributed two publications related to XEN, indicating a growing but still concentrated body of institutional research in this field.
Table 5. Main institutions in XEN research.
| Institution | Country | Documents |
|---|---|---|
| Department of Marketing and International Business, University of Vienna | Austria | 2 |
| Marketing Department, Southern Connecticut State University | United States | 2 |
| School of Business Administration, Jiangxi University of Finance and Economics | China | 2 |
| School of Management, University of Economics | Vietnam | 2 |
| Sports Business School, Beijing Sport University | China | 2 |
Source: Own elaboration.
The most prolific contributors to C-XEN research are Cleveland, Prince and Rojas-Mendez, each with four published articles. It is important to note that this analysis includes appearances as both lead authors and co-authors as reflected in (Table 6).
Table 6. Main authors who have contributed to the C-XEN.
| Author | Documents |
|---|---|
| Cleveland M. | 4 |
| Prince M. | 4 |
| Rojas-Méndez J.I. | 4 |
| Diamantopoulos A. | 3 |
| Arora A. | 2 |
| Arora A.S. | 2 |
| Balabanis G. | 2 |
| Bizarrias F.S. | 2 |
| Camacho L.J. | 2 |
| Cao V.Q. | 2 |
| Chapa S. | 2 |
| Kwak L. | 2 |
| Nie C. | 2 |
| Ramírez-Correa P. | 2 |
| Salazar-Concha C. | 2 |
| Song H. | 2 |
| Strehlau V.I. | 2 |
| Yang R. | 2 |
| Zhao X. | 2 |
Source: Own elaboration.
Finally, the journals that have published the most about C-XEN are summarized in Table 7. Notably, the Journal of International Marketing emerges as the most cited journal, with a total of 155 citations, followed by the International Marketing Review, with has received 83 citations.
Table 7. Most cited C-XEN journals.
| Journal | Citations |
|---|---|
| Journal of International Marketing | 155 |
| International Marketing Review | 83 |
| Asia Pacific Journal of Marketing and Logistics | 52 |
| Journal of Business Research | 41 |
| Sustainability (Switzerland) | 38 |
| Food Quality and Preference | 22 |
| Management of Environmental Quality: An International Journal | 17 |
| Cogent Business and Management | 15 |
| Marketing Intelligence and Planning | 15 |
| European Business Review | 14 |
| International Journal of Cross Cultural Management | 11 |
| International Journal of Intelligent Information Technologies | 8 |
| International Journal of Emerging Markets | 7 |
| International Journal of Wine Business Research | 7 |
| Journal of Risk and Financial Management | 7 |
| Cross Cultural and Strategic Management | 5 |
| Journal of International Consumer Marketing | 4 |
| Journal of Global Marketing | 3 |
| Asia Marketing Journal | 2 |
| Journal of Consumer Behaviour | 2 |
| Journal of Fashion Marketing and Management | 2 |
| Tourism and Hospitality Management | 2 |
Source: Own elaboration.
4. Conclusions
This study conducted a bibliometric analysis and literature review on consumer xenocentrism (C-XEN), using a mapping techniques to identify patterns in scientific production between 2015 and February 2025. The analysis enabled the authors to answer the four proposed research questions and to draw the following conclusions:
- The number of publications on C-XEN has shown an upward trend over the last decade (Figure 1) with the exception in 2016 and 2021.
- The relevant topics identified through keyword analysis show that the main themes of C-XEN were cultural behaviours, brand behaviours, globalization and business applications.
- The most cited journals on C-XEN were the Journal of International Marketing (155 citations), followed by the International Marketing Review (83) and the Asia Pacific Journal of Marketing and Logistics (52).
- The countries and institutions that have published the most on C-XEN are the Department of Marketing and International Business at the University of Vienna (Austria), the Department of Marketing at Southern Connecticut State University (United States), the School of Business Management at Jiangxi University of Finance and Economics and the School of Sports Business at Beijing Sports University (both in China), and the School of Management at the University of Economics (Vietnam).
- The most relevant authors for C-XEN are Cleveland, Prince, and Rojas-Mendez.
- The most influential articles in C-XEN research are:
- Consumer xenocentrism as determinant of foreign product preference: A system justification perspective, (Balabanis & Diamantopoulos, 2016);
- Here, there and everywhere: A study of consumer centrism (Prince et al, 2016);
- Consumer xenocentrism in China: An exploratory study (Mueller et al, 2016).
- C-XEN is related to System Justification Theory: (Sharma et al., 1995; Jost et al., 2004); ETH Cultural Theories, Cosmopolitanism: (Balabanis & Diamantopoulos, 2016; Muelleret et al, 2016), and Disidentification Theory: (Cleveland & Balakrishnan, 2019).
- The origins of XEN can be traced back to ETH studies, as it has been extensively studied for several decades back according to Baber et al. (2022). Early studies (2015-2016) were crucial in proposing a theoretical foundation based on cultural orientation and its influence on consumer preferences for foreign products (e.g., Gaur et al., 2015; Mueller et al., 2016).
Similarly, this period became crucial for the development of the first C-XEN measurement tool, in which Balabanis & Diamantopoulos (2016) present the C-XENSCALE to measure consumers' xenocentric tendencies. During the following years, the appearance of literature related to the realization of empirical studies is highlighted, among which the use of the C-XENSCALE tool is highlighted mainly in countries such as Mexico, United States, and Canada, for the year 2019 begins to investigate the phenomenon of C-XEN in which Arora et al. (2019) conduct a study comparing developed economies (United States and Italy) and emerging economies (China, India, Colombia, Brazil, and Malaysia). The latter economies have been the focus of attention as different authors have conducted their research in the latter types of economies as reference to Mueller et al. (2016). This was enhanced by Rojas-Mendez and Chapa (2020) who adapted the C-XENSCALE to be used in emerging economies.
Following the completion of this bibliometric analysis, the authors affirm the following contribution of this study: C-XEN has emerged as a topic of growing academic interest, particularly among researchers dedicated to marketing, international marketing and consumer behavior, without neglecting the importance that the role of globalization has every day in the connection of cultures at a global level and the trend that is developing of a cosmopolitan thinking due to this.
The different contexts that can affect xenocentric consumer behavior, such as culture, economy, ethnicity, patriotism, among other factors mentioned by the researchers, should be examined. It would be interesting to review the post-pandemic results that have boosted technological adaptation and appropriation of technologies in communication and exchange of ideologies through networks.
Moreover, the development and integration of emerging technologies such as Artificial Intelligence (AI) and Big Data should be taken advantage of for the empowerment of results and not to leave aside those qualitative tools that can generate profound results in the rational understanding of cultural studies.
The present research has certain limitations, one of which is the temporality scope of the study, for 10 years of review can be considered relatively short for consolidating a field of knowledge. Therefore, the study of C-XEN should be considered an evolving area of research considering the strength of globalization trends and cultural exchanges.
Nonetheless, this article contributes meaningfully to the development of theories and serves as a foundation for future research. Due to the emerging nature of the field, some of the identified clusters may appear biased or insufficiently differentiated. For this reason, it is recommended that bibliometric analyses be periodically updated to monitor the evolution of XEN and better understand the dynamics of the C-XEN phenomenon over time. The article presents certain biases related to keyword classification, which is to be expected in a field that is still consolidating its terminology. Future research should take into account the need to conduct systematic literature reviews (SLRs), as well as to apply techniques for identifying and classifying patterns in the research topics, for example, the type of industry or types of products to be compared and analysed that the authors propose in their empirical research.
This article investigates the field of consumer xenocentrism (C-XEN) by means of a bibliometric analysis. According to this analysis the production of xenocentrism (XEN) articles has been increasing since its first publications. The studies comprised in the years 2015-2016 are characterized by being the theoretical basis for empirical and applied research on the concept evidenced in the publications between the years 2017 to 2025 (February), without leaving behind the development of measurement tools as was the XENSCALE or X-Scale.
The countries that have done the most research on the phenomenon are China, United States, Austria and Vietnam. The emphasis of most of the research has been concentrated on industry-level studies, i.e. specific brands are not mentioned, but a specific type of industry is mentioned. Considering keyword analysis, the main variables to study with XEN are ETH, cosmopolitanism, purchase intention and other variables that can be related to the field of decision making or cultural factors. As research in the field progresses, this article provides a timely bibliometric review on XEN and C-XEN.
The escalating trend in C-XEN research underscores the increasing relevance of cultural factors in shaping consumer preferences, particularly amidst intensifying globalizations. These findings highlight the imperative for multinational corporations to craft culturally sensitive marketing strategies that navigate xenocentric tendencies effectively.
By understanding how consumers' cultural orientations influence their attitudes towards foreign products, businesses can adapt their offerings and communications to foster positive brand perceptions and enhance market penetration in diverse cultural contexts. This requires a move away from standardized global campaigns towards localized approaches that resonate with the specific values and beliefs of target markets.
Declaration of Conflict of Interest
The authors declare that they have no potential conflicts of interest with respect to the research, authorship and/or publication of this article.
Funding
The authors received no financial support for the research, authorship and/or publication of this article.
Referencias Bibliográficas
Al-Jamimi, H. A., BinMakhashen, G. M., & Bornmann, L. (2022). Use of bibliometrics for research evaluation in emerging markets economies: A review and discussion of bibliometric indicators. Scientometrics, 127(10), 5879-5930. https://doi.org/10.1007/s11192-022-04490-8
Arora, A. S., Arora, A., & Taras, V. (2019). The moderating role of culture in social media-based spatial imagery, consumer xenocentrism, and word-of-mouth for global virtual teams. International Journal of Cross Cultural Management, 19(2), 160-193. https://doi.org/10.1177/1470595819856379
Baber, R., Upadhyay, Y., Baber, P., & Kaurav, R. P. S. (2023). Three decades of consumer ethnocentrism research: A bibliometric analysis. Business Perspectives and Research, 11(1), 137-158. https://doi.org/10.1177/22785337221098472
Balabanis, G., & Diamantopoulos, A. (2016). Consumer xenocentrism as determinant of foreign product preference: A system justification perspective. Journal of International Marketing, 24(3), 58-77. https://doi.org/10.1509/jim.15.0138
Bichteler, J., & Eaton, E. A. (1980). The combined use of bibliographic coupling and cocitation for document retrieval. Journal of the American Society for Information Science, 31(4), 278-282. https://doi.org/10.1002/asi.4630310408
Chang, Y., Huang, M., & Lin, C. (2015). Evolution of research subjects in library and information science based on keyword, bibliographical coupling, and co-citation analyses. Scientometrics, 105(3), 2071-2087. https://doi.org/10.1007/s11192-015-1762-8
Cleveland, M., & Balakrishnan, A. (2019). Appreciating vs venerating cultural outgroups: The psychology of cosmopolitanism and xenocentrism. International Marketing Review, 36(3), 416-444. https://doi.org/10.1108/IMR-09-2018-0260
Cucato, J. D. S. T., Strehlau, V. I., Bizarrias, F. S., & Strehlau, S. (2025). The polycentric consumer in tourism: Ethnocentrism and xenocentrism profiles’ interplay with authenticity in tourists’ destination choices. Journal of Hospitality and Tourism Insights. https://doi.org/10.1108/JHTI-05-2024-0532
Culnan, M. J. (1986). The intellectual development of management information systems, 1972–1982: A co-citation analysis. Management Science, 32(2), 156-172. https://doi.org/10.1287/mnsc.32.2.156
Gaur, S. S., Bathula, H., & Diaz, C. V. (2015). Conceptualising the influence of the cultural orientation of Latin Americans on consumers’ choice of US brands. European Business Review, 27(5), 477-494. https://doi.org/10.1108/EBR-03-2013-0061
Hernández Sampieri, R., Fernández Collado, C., & Baptista Lucio, P. (2014). Metodología de la investigación (6a ed.). McGraw-Hill Education.
Hogg, M. A., & Abrams, D. (1990). Social motivation, self-esteem and social identity theory. Social Identity Theory: Constructive and Critical Advances, 28-47.
Jiang, C., & Christian, R. G. (2023). A conceptual model exploring the emergence of consumer xenocentrism: The role of antecedents and disidentification. Journal of International Consumer Marketing, 35(2), 180-193. https://doi.org/10.1080/08961530.2022.2078756
Jost, J. T., Banaji, M. R., & Nosek, B. A. (2004). A decade of system justification theory: Accumulated evidence of conscious and unconscious bolstering of the status quo. Political Psychology, 25(6), 881-919. https://doi.org/10.1111/j.1467-9221.2004.00402.x
Kent, D. P., & Burnight, R. G. (1951). Group centrism in complex societies. American Journal of Sociology, 57(3), 256-259. https://doi.org/10.1086/220943
Klein, J. G., Ettenson, R., & Krishnan, B. C. (2006). Extending the construct of consumer ethnocentrism: When foreign products are preferred. International Marketing Review, 23(3), 304-321. https://doi.org/10.1108/02651330610670460
Köseoglu, M. A., Sehitoglu, Y., & Craft, J. (2015). Academic foundations of hospitality management research with an emerging country focus: A citation and co-citation analysis. International Journal of Hospitality Management, 45, 130-144. https://doi.org/10.1016/j.ijhm.2014.12.004
Leung, X. Y., Sun, J., & Bai, B. (2017). Bibliometrics of social media research: A co-citation and co-word analysis. International Journal of Hospitality Management, 66, 35-45. https://doi.org/10.1016/j.ijhm.2017.06.012
Mueller, R. D., Wang, G. X., Liu, G., & Cui, C. C. (2016). Consumer xenocentrism in China: An exploratory study. Asia Pacific Journal of Marketing and Logistics, 28(1), 73-91. https://doi.org/10.1108/APJML-11-2014-0158
Prince, M., Davies, M. A. P., Cleveland, M., & Palihawadana, D. (2016). Here, there and everywhere: A study of consumer centrism. International Marketing Review, 33(5), 715-754. https://doi.org/10.1108/IMR-06-2014-0205
Pritchard, A. (1969). Statistical bibliography or bibliometrics. Journal of Documentation, 25(4), 348–349. https://www.researchgate.net/publication/236031787
Riaño-Casallas, M., & Rojas-Berrio, S. (2023). How to report systematic literature reviews in management using SyReMa. Innovar, 34(92). https://doi.org/10.15446/innovar.v34n92.99156
Rojas-Méndez, J. I., & Chapa, S. (2020). X-scale: A new scale to measure consumer xenocentrism. Marketing Intelligence & Planning, 38(3), 354-368. https://doi.org/10.1108/MIP-01-2019-0062
Sharma, S., Shimp, T. A., & Shin, J. (1995). Consumer ethnocentrism: A test of antecedents and moderators. Journal of the Academy of Marketing Science, 23(1), 26-37. https://doi.org/10.1007/BF02894609
Shimp, T. A., & Sharma, S. (1987). Consumer ethnocentrism: Construction and validation of the CETSCALE. Journal of Marketing Research, 24(3), 280-289. https://doi.org/10.1177/002224378702400304
Small, H. (1973). Co‐citation in the scientific literature: A new measure of the relationship between two documents. Journal of the American Society for Information Science, 24(4), 265-269. https://doi.org/10.1002/asi.4630240406
Taramuel-Taramuel, J. P., Montoya-Restrepo, I. A., & Barrios, D. (2023). Drivers linking farmers’ decision-making with farm performance: A systematic review and future research agenda. Heliyon, 9(10), e20820. https://doi.org/10.1016/j.heliyon.2023.e20820
Thoumrungroje, A., Diamantopoulos, A., & Scherer, N. C. (2024). Consumer xenocentrism when domestic products are better. International Marketing Review, 41(2), 490-513. https://doi.org/10.1108/IMR-01-2023-0007
Este artículo se publica bajo los términos de la Licencia Creative Commons Atribución-No Comercial-SinDerivadas 4.0 Internacional (CC BY-NC-ND 4.0).